健全立体化智能化社会治平安体防控系统。落实社会不变义务制。常态化推进扫黑除恶斗争,依法严沉、涉枪涉爆、黄赌毒、盗抢和电信收集诈骗等违法犯罪勾当,强化未成年人违法犯罪防止和管理。推进各级综治核心规范化扶植迭代升级,擦亮“最多跑一地”品牌。建牢校园、病院平安防地。强化大型群众性勾当、旅逛景区等平安监管。深化收集空间平安分析管理,加强小我消息。推进聪慧安然社区收集扶植。专群连系、群防群治,培育安然类社会组织。
绿色成长是浙江现代化扶植的明显底色。深切践行绿水青山就是金山银山,以碳达峰碳中和为牵引,以优化财产、能源、交通运输布局和提拔生态管理能力程度为出力点,加力推进生态文明扶植,协同推进降碳、减污、扩绿、增加,积极应对天气变化,加速经济社会全面绿色低碳转型,打制斑斓中国先行省。
鞭策高档教育全体性跃升。实施“双一流196”工程和高校根本设备提质工程。支撑浙江大学加速迈向世界一流大学前列,支撑西湖大学、宁波东方理工大学扶植世界一流新型研究型大学,加速筹建钱塘大学(暂名),建成一批高程度使用型大学。加速一流学科扶植,成立国度计谋需乞降科技成长、财产成长需求牵引的学科设置调零件制和人才培育模式,扶植以登峰学科、劣势特色学科为龙头的高程度学科系统。立异专业学位研究生培育模式,扶植一批产教融合、工程师协同立异核心和研究生结合培育。提拔教育讲授国际化程度,积极开展国际合做和交换拜候。
——立异浙江扶植、现代化财产系统建立实现严沉冲破,科创高地、先辈制制业和人工智能立异成长高地全球合作力影响力愈加凸显。教育强省、科技强省、人才强省、浙江特色现代化财产系统根基建成,支撑全面立异的轨制系统愈加成熟完美,立异系统全体效能显著提拔,区域立异能力和制制业高质量成长程度连结全国前列并勤奋抢先进位,人工智能可持续成长、领跑成长款式全面构成,财产布局全面优化,全要素出产率稳步提拔,研发投入强度达3。5%以上,全员劳动出产率达30万元/人摆布,制制业添加值占P比沉连结根基不变,规上工业添加值年均增加5。5%以上,“浙江制制”“浙江办事”品牌进一步打响,财产系统国际合作力和平安韧性进一步加强。
通过五年的不懈奋斗,高质量成长扶植配合敷裕示范区取得决定性进展,率先呈现根基实现社会从义现代化的活泼图景。到2030年,浙江省经济实力、科技实力、分析合作力大幅跃升,人均地域出产总值接近发财经济体程度,经济大省带动和支柱感化全面加强;城乡区域成长差距、城乡居平易近收入和现实消费程度差距进一步缩小,人平易近群众获得感幸福感平安感认同感进一步加强。
强化党的立异理论凝心铸魂。深切实施习新时代中国特色社会从义思惟教育培训打算,用好浙江省习新时代中国特色社会从义思惟教研核心。深化党的立异理论讲授,实施浙江省干部教育培训好教材扶植想划、中史党建学一级学科培育打算,鞭策党的立异理论进教材、进讲堂、进思维。深化推进“一把手”能力提拔和年轻干部抱负强化打算,为人平易近出政绩、以实干出政绩,鞭策干部树立和践行准确政绩不雅。

提拔杭州生物医药、宁波新型功能材料等国度级计谋性新兴财产集群成长能级,争取集成电、新能源汽车、智能物联等范畴新增国度级计谋性新兴财产集群。
推进妇女全面成长。扩大妇女健康办事笼盖面,提高受教育年限和分析本质。拓宽巾帼共富市集等创业就业渠道,加强女性就业、晋升等权益保障,消弭就业性别蔑视。成立女性均衡就业取生育的支持办事系统。鞭策妇女普遍参取社会事务和办理。峻厉冲击侵害妇女权益的违法犯为。保障农村妇女平等享有各项经济权益,健全低收入、高龄、残疾等妇女群体关爱帮扶机制。
激发企业家干事创业。传承成长“四千”和新时代浙商,指导企业家争当爱国敬业、守法运营、创业立异、回会的群体典型。阐扬老一辈企业家“传帮带”感化,推进浙商事业、义务和文化代际传承。推进年轻一代平易近营经济人士高本质成长,实施重生代企业家“双传承”打算。推进企业家诚信依法合规运营,积极履行社会义务。健全国有企业运营投资尽职合规免责事项清单机制,激发国有企业运营办理人员立异动力。
加强将来财产科学结构。成立健全将来财产投入增加和风险分管机制。完美将来财产预见、培育机制,摸索多种手艺线、典型使用场景、可行贸易模式、市场监管法则。支撑人形机械人、脑机接口、类脑智能、量子消息、生物制制、氢能等财产成长。指导各地因地制宜培育将来财产,深化将来财产先导区扶植。
深化省域技术型社会扶植。实施新时代高技强人才培育领航步履,擦亮“浙派工匠”金手刺。深化财产工人步队扶植,打制职工成长型社会。完美下层技术培训公共办事收集,打制技术型小镇、社区、村落等根基单位,扶植笼盖城乡的“30分钟职业技术培训圈”。奉行岗亭需求、技术培训、技术评价、就业办事“四位一体”精准培训模式,建立“产训评用”技术生态链。实施“新八级工”职业技术品级轨制,摸索技强人才中持久激励机制。办妥第四届全国职业技术大赛。
科技立异是浙江现代化扶植的环节支持。把科技立异摆正在愈加凸起的,做深做透教育科技人才一体成长、科技立异和财产立异深度融合“两篇大文章”,深切实施“315”科技立异系统扶植工程,培育激励担任、崇尚立异、宽大失败的立异文化,打制各类人才神驰的创业天堂和科创高地。
全面扶植现代。健全严沉行政决策机制,全面落实行政规范性文件存案审查。深化“大分析一体化”行政法律,完政裁量权基准轨制,健全行政法律协调监视工做系统。深化行政复议体系体例机制,推进行政争议防止取本色化解。提拔带领干部法令认识和思维,加强带领干部依事监视查抄,完美浙江扶植分析评价机制。严酷落实扶植年度演讲向社会公开轨制。
生齿是支持浙江现代化扶植的主要变量。凸起以报酬焦点的现代化,深刻认识、顺应、引领生齿成长新常态,加强人力资本开辟和人的全面成长投资,完美推进生齿持久平衡成长的政策办法,建立本质优秀、总量丰裕、布局优化、分布合理、流动通顺的生齿高质量成长款式。
织密织牢医疗保障网。健全根基医疗安全、大病安全、医疗救帮保障机制,深化职工医疗互帮保障,成长贸易健康安全。鞭策实现根基医疗安全省级统筹,健全根基医疗安全筹资和待遇合理调零件制,加强职工医保小我账户家庭共济,缩小区域间、群体间差距。扩大居平易近根基医保参保笼盖面,落实持栖身证参保政策。深化医疗办事价钱,优化药品集采、医保领取和节余资金留用利用政策。摸索对西医劣势病种按疗效价值付费的医保领取支撑政策。加强医保基金监管,确保医保基金平安高效可持续运转。
健全定位精确、鸿沟清晰、功能互补、同一跟尾的规划系统,为省成长规划实施供给无效支持。根据本规划同步摆设、同步编制、同步实施一批省级沉点专项规划、区域规划,立异推进专项规划省市县一体编制实施,切实加强专项规划对本规划实施的支持。强化河山空间规划根本感化,根据本规划、连系河山空间规划评估成果,动态优化河山空间规划,为本规划确定的严沉计谋使命、严沉项目落地供给空间保障。统筹各级各类规划编制,精简数量、提高质量。健全规划跟尾协调机制,省级专项规划、设区市成长规划须按法式取省成长规划进行跟尾,国平易近经济和社会成长打算要滚动落实本规划各项使命,将规划次要目标分化纳入年度打算目标系统并做好跨年度均衡。出台《浙江省成长规划条例》。
“人工智能+”平易近生福祉。鞭策人工智能正在矫捷用工、就业办事等场景使用,培育成长智能代办署理。成长人工智能导学伴学等讲授场景,建立笼盖全人群、全过程的个性化教育办事系统。支撑成长人工智能健康帮手,推进疾病辅帮诊断、个性化精准医治、家庭大夫等聪慧健康办事,建成国度人工智能医疗行业使用。激励人工智能正在抚慰陪同等范畴深度使用,打制适老、帮残、关爱儿童等聪慧办事场景。
健全省域监视系统。完美监视具体化、精准化、常态化机制,擦亮巡视巡察利剑。加强对设置装备摆设、运转的规范和监视,强化监视从导感化,推进各类监视贯通协调。健全数字纪检监察系统,深化公大数据监视。加强对“一把手”和带领班子监视,完美严沉事项决策、主要干部任免、主要项目放置、大额资金利用决策监视机制。
守牢平安和社会不变底线。落实义务制,果断国度平安、轨制平安。强化认识形态阵地扶植和办理,加强宣布道育。提拔保密工做系统匹敌能力。鼎力支撑国防和戎行现代化扶植,深化跨军地工做协同机制,加速国防带动能力扶植,加强后备力量扶植,优化人平易近防空和现代海防扶植。深化全防教育,加强新时代双拥工做,巩固军政军平易近连合。提拔“智能、无感、动态、协调”安保模式,推进严沉决策社会风险评估化。
激发城市立异活力。强化城市立异策源、财产支持、人才集聚等功能,加强城市成长内活泼力。加速建立集特色科创、高端要素、将来财产于一体的立异系统,扶植全财产、全范畴立异场景。加速盘活城市存量和低效用地,打制创客社区、城市硅巷、科创街区,鞭策郊区化、低密度立异园区向社区化、高密度立异城区改变。打制高质量青年立异空间,健全青年群体“栖身+创业+社交”一体化办事系统。
人人都是低碳的参取者,简约适度、绿色低碳的糊口体例和消费模式。持续深化“光盘步履”,餐饮华侈。激励绿色出行,推进公共交通优先成长。加速建建节能降碳,新建建建全面施行绿色建建尺度,提拔超低、近零能耗和拆卸式建建比例。指导深切践行节约用水用电。提拔垃圾分类办理办事程度,优化投放时段办理。健全绿色消费激励机制,鞭策机关事业单元和企业优先采购绿色产物。完美废旧物资轮回操纵系统,削减过度包拆,推广可降解塑料成品。
推进居平易近增收减负。统筹促就业、增收入、稳预期,加速构成扩大居平易近消费长效机制。拓宽城乡居平易近财富性收入渠道,丰硕小我养老金投资等多样化金融产物。有序废改对收入有收缩和效应的政策。降低生育养育教育成本。落实小我消费贷款贴息政策,加大住房信贷支撑。
扶植明德守法的社会。落实普法义务制,实施素养提拔步履,健全现代公共法令办事系统。完美律师执业保障机制,健全法令援帮轨制,加强新时代下层司法所规范化扶植。完美以实践为导向的院校教育培育机制,扶植德才兼备高本质步队。
健全跨区域合做机制。完美地域间规划统筹、财产协做、好处共享等机制,加强跨区域计谋统筹和规划跟尾,协同推进跨区域计谋平台和严沉工程项目规划扶植。持续开展山区海岛县结对帮扶步履,以需求为导向,强化省曲单元、国资国企、经济强县等多元从体参取的组团式帮扶,分类制定激励政策。激励正在市域内、县域内开展多种形式的结对帮扶合做,加大对“相对亏弱乡镇”“相对亏弱村”的结对帮扶力度。摸索正在结对帮扶地域间开展统计分算、税收分享、用地和碳排放目标等好处共享机制。

推进表里贸一体化成长。推进表里贸尺度跟尾,推进表里贸产物同线同标同质,优化转内销商品市场准入互认和快速跟尾机制。推进表里贸供需对接,激励电商平台向外贸企业“反向下单”。指导外贸企业加强国内市场结构,开辟适销对产物。加强出口信用安全和国内商业信用安全协同,扩大内贸险笼盖面。
全面加强平安出产。落实平安出产“四方义务”。深化消防、道交通、涉海涉渔、高层建建、扶植备工、危化品、工矿、特种设备等范畴现患排查整治。建立平安风险分级管控、监测预警和闭环措置机制,鞭策平安出产管理模式向事前防止转型。遏制沉特大变乱,无效防备较大变乱,实现出产变乱起数、灭亡人数同比“双下降”。
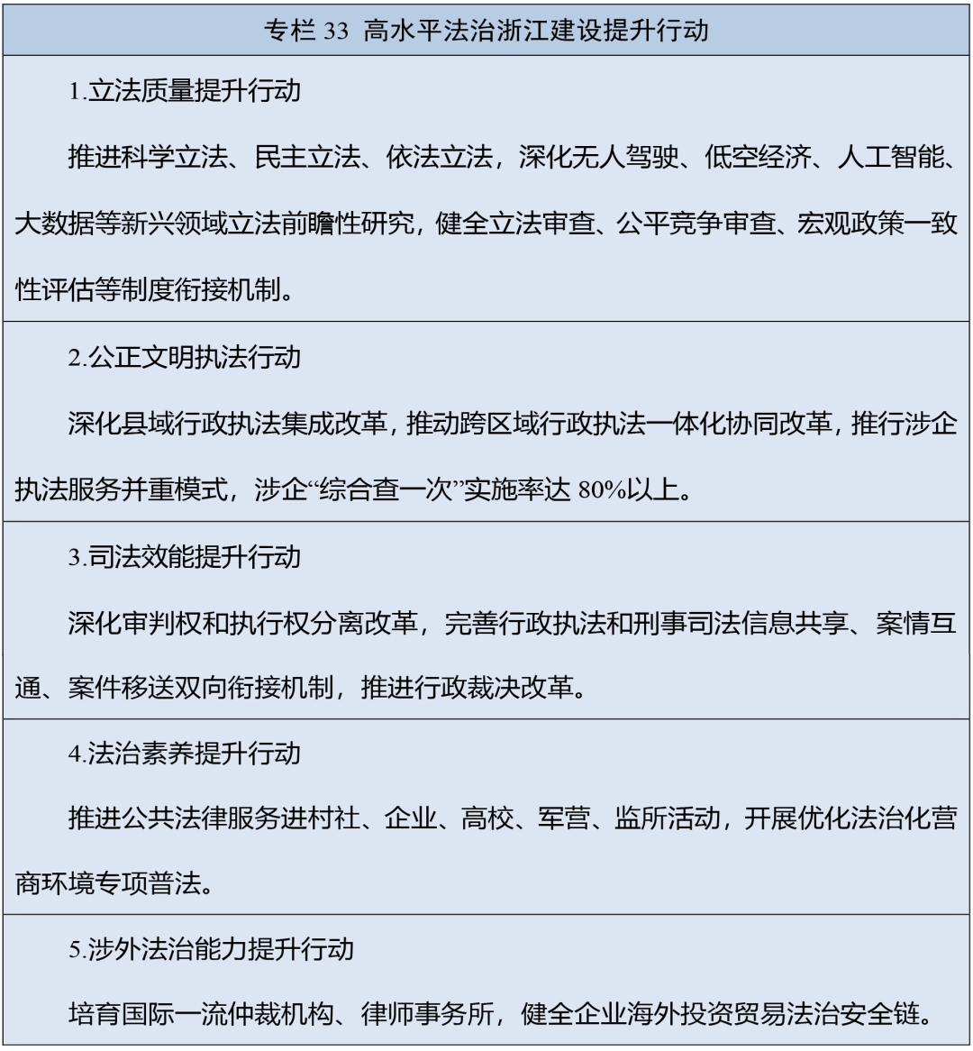
扶植高效权势巨子的社会从义司法轨制。落实和完美司法义务制,规范司法运转,提高司法裁判性、不变性、权势巨子性和说。深化司法范畴“当事人一件事”集成,加强法律司法保障。推进庭审本色化,完政惩罚和刑事惩罚双向跟尾轨制,鞭策监察法律取刑事司法无效跟尾。强化查察监视,加强公益诉讼。完美科罚施行一体化机制。推进工做数字化平台扶植,打制数字标杆省。健全涉外审讯机制,完美诉讼、仲裁、调整无机跟尾的国际商事海事胶葛多元处理机制,加强海事审讯取海上行政法律协调联动。
成立健全教育科技人才贯通体系体例机制。健全教育强省、科技强省、人才强省一体推进的协调机制,强化规划跟尾、政策协同、资本统筹、评价联动。有序推进人才“企业认定、认账”,加强人才市场化社会化评价。深化高条理人才“校(院)企双聘”,完美“科技副总”“财产传授”机制,通顺科研院所、高校、企业人才流动共享通道。成立校企人才共引机制,引进急需紧缺人才。
经济实力实现严沉跃升,地域出产总值连跨3个万亿元台阶、冲破9万亿元,人均地域出产总值跨越14万元,运营从体超1100万户。立异成长动能持续加强,立异浙江扶植全面推进,新质出产力兴旺成长,区域立异能力居全国第4,研发投入强度达3。3%摆布,国度尝试室、国度大科学安拆、国际大科学打算实现新冲破,以先辈制制业为的浙江特色现代化财产系统加速建立,高程度人才、专精特新“小巨人”、制制业单项冠军企业数量稳居全国第一方阵,集中出现了一批国表里注目的科技企业。走正在前列,全方位参取共建“一带一”,世界一流强港硬核力量持续提拔,宁波舟山新华·波罗的海国际航运核心成长指数升至全球第7,打好“稳拓调优”组合拳,成功落地全国首个大商品资本设置装备摆设枢纽,新一轮义乌深化国际商业分析全面,全球数字商业博览会永世落户杭州,世界互联网大会乌镇峰会影响力持续放大,平易近营经济“五张榜单”持续两年实现大满贯,牵一策动的13项严沉全面推进,“8+4”经济政策系统精准高效。城乡区域协调成长实现新提拔,城乡区域收入差距持续缩小,长三角生态绿色一体化成长现范区加速扶植,海洋经济分析实力升至全国第4,山区海岛县加速高质量成长,6个县(市、区)调出山区海岛县名单。斑斓浙江扶植更富成效,生态质量持续改善,生态质量指数、生态对劲度全国领先,国度丛林城市数量居全国第1,成功举办首个全国生态日从场勾当、第五届世界生物圈区大会,“蓝色轮回”海洋塑料烧毁物管理模式获结合国地球卫士,可再生能源电力拆机跨越煤电拆机。人平易近糊口程度持续领先,城乡居平易近人均可安排收入居各省区首位,收入倍差缩小至1。81摆布,根基公共办事一体化稳步推进,“医学高峰”扶植实现新冲破,文化强省扶植结实推进,文旅融合程度居全国第一方阵,“良渚论坛”、第六届世界释教论坛无力推进国际文化交换、文明互鉴。社会管理效能愈加显著,统筹成长和平安愈加无力,安然浙江浙江扶植迈上更高程度,新时代“枫桥经验”愈加熠熠生辉,成为群众最具平安感的省份之一。新时代党建高地加速打制,浙江扶植结实推进,党建“树导向、强保障”感化愈加凸显,干正在实处、走正在前列、怯立潮头的明显标识进一步擦亮。
出力推呈现象级文化精品。深化新时代文艺精品攀峰步履,鞭策严沉题材美术精品、优良影视剧创做,繁荣新公共文艺。实施“浙里大戏”攀峰打算,深化文艺院团“一团一策”,推进芳华戏曲立异成长,做强越剧、婺剧、瓯剧等剧种。做精做优从题出书、公共出书、教育出书、学术出书。提拔中国收集做家村、浙江文学馆运营程度。打制文艺精品创做省域最优生态。
稳量提质货色商业。建立以价值效益为导向、健康可持续的出口合作次序。加速商业布局调整,扩大高新手艺产物和环节零部件、元器件、半成品等出口,拓展两头品、绿色低碳产物等商业新范畴,有序成长新型易货商业。支撑企业深耕保守市场、拓展新兴市场,深化“千团万企拓市场争订单”、“十链百场万企”工贸联动等步履,加强企业自从品牌培育。扩大环节配备、能源资本和优良消费品等进口,支撑进口商业推进立异示范区扶植,鞭策进出口均衡成长。深化国度跨境电商综试区扶植。到2030年,货色商业出口占全国份额连结根基不变。
“人工智能+”消费提质。支撑扶植智能家电财产高地,摸索实施面向智能终端的消费券激励政策。丰硕新型智能贸易场景,推进多模态智能搜刮、虚拟数字人交互等办事。拓展人工智能正在文旅范畴深度使用,立异文旅融合新体验。
优化现代职业教育系统。深化职普融通、产教融合、科教融汇,建立具有浙江特色的现代职业教育系统。稳步成长本科条理职业教育,深化高职“双高打算”。鞭策职业院校以市场需求为导向,深化产教融合、校企合做,健全专业动态调零件制,奉行校企师资共用。加强职业院校、技工学校、通俗高校融通跟尾,深化高校继续教育,摸索学历证书、技术证书、职称证书融通互认机制,建立贯穿劳动者进修工做终身、笼盖职业生活生计全程的全生命周期职业技术培育系统。成立职业院校分类评价机制,指导职业教育内涵式成长。
健全高尺度防洪保安网。开展病险水库、山塘、闸坐、低标堤防除险加固。提拔泉源调蓄能力,深化推进海塘安澜工程,鞭策环杭州湾、浙东沿海海塘提标加固。成片推进易涝区管理,鞭策萧绍等沿海平原强排成网,完美城市防洪、内涝统筹管理系统。
通过五年的不懈奋斗,高质量成长扶植配合敷裕示范区取得决定性进展,率先呈现根基实现社会从义现代化的活泼图景。到2030年,我省经济实力、科技实力、分析合作力大幅跃升,人均地域出产总值接近发财经济体程度,经济大省带动和支柱感化全面加强;城乡区域成长差距、城乡居平易近收入和现实消费程度差距进一步缩小,人平易近群众获得感幸福感平安感认同感进一步加强。
——以高质量成长为首要使命。以新成长引领成长,加速扶植立异浙江,因地制宜成长新质出产力,加速建立浙江特色现代化财产系统,更好阐扬消费对经济成长的根本性感化和无效投资对优化供给布局的环节性感化,积极自动融入和办事建立新成长款式,深化高程度对外,做优增量、盘活存量,加强经济和社会韧性,推进高质量成长和高程度平安良性互动,鞭策经济持续健康成长和社会全面前进。
协同鞭策长江经济带高质量成长。强化生态共保联治,配合推进长江大,系统开展水生态修复,强化长江口—杭州湾海域生态修复取,共建新安江—千岛湖生态配合合做区、环太湖世界级湖区。强化联动成长,严酷落实长江经济带成长负面清单轨制,推进流域合做和结构优化,共建高程度区域绿色制制系统。
颠末五年勤奋,“十四五”规划确定的次要方针使命成功完成,我省经济社会成长跃上新台阶。这些严沉成绩的取得,底子正在于以习同志为焦点的领航掌舵,正在于习新时代中国特色社会从义思惟科学,得益于省委省“八八计谋”一张蓝图绘到底,连合率领全省人平易近接续奋斗、接力拼搏,牢牢扭住高质量成长扶植配合敷裕示范区这一焦点使命,果断扛起经济大省挑大梁的义务担任,为我省推进配合敷裕先行和中国式现代化省域先行注入笃定之力,鞭策浙江乘胜势再攀新高。
强化办事业成长支持。强大办事业优良运营从体,支撑企业加强新手艺使用,培育领军企业。提拔核心城区办事业能级,建强高能级办事业平台,优化现代办事业立异成长区扶植。深化杭州、宁波办事业扩大分析试点,推进电信、商业、航运、金融、法令办事等范畴,打响“浙江办事”品牌。健全现代办事业尺度和统计监测系统,推进出产性办事业统计监测。
——高程度文化强省扶植实现严沉冲破,文以铸魂、文以赋能、文以兴业、文以惠平易近力量愈加充沛。习新时代中国特色社会从义思惟愈加深切,文化事业文化财产愈加繁荣,文化取科技、旅逛、体育、平易近生正在更高程度上实现融合成长,全社会立异创制活力愈加无效激发,新型文化业态高质量成长,人的文明素养和社会文明程度全面提拔,高程度文化强省根基建成,中汉文明浙江标识愈加鲜明,文化成长分析实力走正在全国前列,更好担负起新时代的文化。
拓宽农人增收致富渠道。完美强农惠农富农支撑政策,激励农人多渠道自从创业、矫捷就业,健全新型农业运营从体搀扶政策同带动农户增收挂钩机制。深化“共富工坊”扶植,规范成长共富市集。健全低收入农户常态化帮扶机制,推广新昌县“挂单奔中”低收入家庭集成帮扶做法,到2030年,全省低收入农户人均可安排收入达3。8万元以上。深化农村产权轨制,规范农村产权流转买卖系统。加强农村金融办事,深化现代设备农业贷款贴息,扩面实施生物活体资产、农业出产设备产权典质贷款。
运营从体是浙江现代化扶植的中坚力量。和完美社会从义根基经济轨制,更好阐扬经济体系体例牵引感化,凸起“制、企业制财富”,推进资本设置装备摆设效率最优化和效益最大化,实现市场无效有序、无为有度,加强高质量成长的动力活力。
推进公收集补网强链。环绕“九纵九横五环五通道”网结构,提拔公收集全体效益。鞭策沪杭甬等一批高速扩容,加速合温高速桐庐至义乌段等扶植。新增一批网联络线、高速公互通、式办事区。推进待贯通段、低品级段和穿城镇段的通俗国省道公扶植。
——以立异为底子动力。把牢“守正立异”这一严沉准绳,全体推进、沉点冲破,积极推进牵一策动的严沉,激励下层、企业斗胆摸索立异,一体推进沉点使命、沉点工做、严沉,深切推进以科技立异为引领的全面立异,让一切立异源泉充实涌流,不竭斥地成长新范畴新赛道,持续塑制成长新动能新劣势。
统筹扶植“三圈一群”。加速杭州都会圈同城化成长,深化杭绍、杭湖、杭嘉一体化,鞭策邻接县域公共办事逐渐取杭州同质同标,争当全国现代化都会圈扶植样板。鞭策宁波都会圈跨山跨海跨湾成长,提高甬舟、甬绍、甬台协做程度。提拔温州都会圈能级和协调成长程度,做强温州“全省第三极”功能,加强取台州、丽水以及闽北等财产协做,推进浙南区域一体化合做。优化金(义)衢丽城市群出产力结构,加强金华内陆枢纽功能,打制浙中高质量成长主要增加极,鞭策衢丽提拔城市能级、强化市域统筹,支撑义乌做大做强,推进城市群县域平衡协调成长。
推进规范监管取价值引领。鞭策人工智能伦理前置和嵌入式管理,完美伦理审查取平安监管轨制,健全人工智能办事分级分类平安评估和存案机制,推进手艺立异和平安保障协同。摸索“监管沙盒”等柔性管理体例。加强人工智能伦理取平安学问普及,强化科技向善社会共识。
一体推进正风肃纪反腐。锲而不舍落实地方八项,深化整治形式从义为下层减负,推进党政机关厉行节约否决华侈,推进做风扶植常态化长效化,健全群众身边不正之风和问题整治长效机制。“腐”一体推进,推进风腐同查同治,深化整治集中、资金稠密、资本富集范畴,精准查处新型和现性,出力铲除繁殖的土壤和前提。加强新时代清廉文化扶植。
培育强大办事商业。做强国际运输、国际旅行办事,做大国际电信、计较机取消息、文化文娱办事。完美跨境办事商业负面清单办理轨制,扩大劣势制制范畴出产性办事业出口,支撑高端设想、查验检测、学问产权、地舆消息等办事出口。建强国度办事外包示范城市,争创国度办事商业立异成长现范区。

提拔防灾减灾救灾能力。健全大平安大应急框架下应急批示机制,加强下层应急办理系统和能力扶植,完美“1618”救援批示系统。完美下层防汛防台系统,推进无人机、机械人正在丛林取城市消防等范畴使用。优化景象形象、水文、海洋、地质、丛林监测坐点结构,加速聪慧景象形象扶植。完美地动灾祸风险防治系统,推进海域地动监测取构制探查,加强城乡地动平安韧性扶植。健全立体聪慧巡防和航空应急救援系统。完美防灾减灾宣布道育长效机制,加强社会应急力量培育。
强化公共办事多元供给。加强根基公共办事规划、投入、监管等职责,加大采办办事力度,动态调整采办办事指点目次。激励和指导国有经济以兼并、收购、参股、合做、租赁、承包等多种形式参取公共办事供给。培育成长一批社会办事型企业,完美公建平易近营等运营模式。加强办事供给质量监管,明白、行业协会、公共办事机构、企业、社会组织等多方从体权责。
成立健全取严沉项目推进相顺应的投融资模式。迭代“项目+财力+风险”三大机制,摸索开展“债贷连系”。加强投资基金全省统筹备理,规范基金设立、投向和利用,严控新设县级投资基金,优化基金退出机制,阐扬基金耐心本钱感化。鼎力成长多元化股权融资,稳步扩大间接融资规模。依法从严规范和社会本钱合做,健全合做履约监视机制。加强根本设备范畴不动产投资信任基金(REITs)常态化保举刊行。深化投资项目审批轨制。拓展省投资项目正在线审批监管平台功能,鞭策智能化。
鞭策数字经济攀高提质。深化国度数字经济立异成长试验区扶植,争创国度级数字财产集群。推进国度数据要素分析试验区扶植,扩大公共数据授权运营范畴,优化数据畅通买卖生态,强大数据要素运营从体,培育一批浙江数商。高程度打制杭州中国软件名城、中国(温州)数安港等平台。鞭策工业互联网立异成长,支撑企业“智改数转”,打制数字化车间、智能工场、将来工场。

现代化财产系统是浙江现代化扶植的物质手艺根本。把成长经济的出力点放正在实体经济上,结实推进新型工业化,凸起智能化、绿色化、融合化标的目的,因地制宜成长新质出产力,以先辈制制业为,以现代办事业为主要支持,联动推进制制强省、收集强省和尺度强省、品牌强省、质量强省扶植,打制国际合作力强、平安韧性强的浙江特色现代化财产系统。
唱好杭甬“双城记”。提拔杭甬双核能级,加速机制完美、规划联动、设备互通、财产协同,打制辐射全省的立异策源地和从枢纽,实现全国城市排名抢先进位。加强杭州原始立异策源能力,鞭策人工智能立异成长、数字经济全面跃升,加速城东智制大走廊扶植,打制现代化国际大都会。鞭策宁波港产港贸港城一体化成长,推进先辈制制延链成群、一流强港提能升级,打制现代化滨海大都会。阐扬绍兴融杭联甬“金扁担”感化,推进杭州钱塘新区、绍兴滨海新区、宁波前湾新区协同成长。

营制卑商亲商安商社会空气。深化建立亲清政商关系,优化政商交往反面、负面和清单,强化取平易近营企业常态化交换,帮帮企业家排忧解难,营制亲不逾矩、清而无为的优良。摸索成立企业家参谋轨制,指导企业家积极参取社会公共事务,支撑加入经济社会成长决策征询。加强优良企业家社会荣誉,鼎力宣传企业家先辈事迹,讲好浙商故事。高质量办妥世界浙商大会。
鞭策财产平台提质增效。深化开辟区整合提拔,加速提能升级、进位抢先,支撑杭州高新区扶植世界领先科技园区,支撑更多省级开辟区升格为国度级开辟区。高程度扶植“万亩千亿”新财产平台,深化小微企业园提质升级步履。鞭策财产平台无效盘活存量工业用地、拓展成长空间,提拔要素设置装备摆设效率和地盘节约集约操纵程度,摸索扶植财产社区。
做好退役甲士办事保障。落实“五有”“全笼盖”要求,鞭策办事核心(坐)扶植运转提质增效。加强退役甲士培训,推进退役甲士事务员扶植。丰硕社会化优抚收集。深化“崇军浙江”扶植,文化,加强烈士留念,营制甲士职业、卑沉退役甲士社会空气。
加大收入分派调理力度。落实地方税收等办法,完美家庭型财税政策系统。加大省对市县转移领取等调理力度和精准性,深化收入激励补、分类分档财务转移领取、区域统筹成长等。健全改善城乡低收入群体等坚苦人员糊口的政策系统和长效机制。规范和推进公益慈善事业,成长社区慈善、互联网慈善,立异慈善信任,完美慈善激励和分析监管机制。
深化污染防治攻坚。更高尺度打好蓝天、碧水、和。统筹实施挪动源、工业源、燃煤源、扬尘源联控,加强挥发性无机物和氮氧化物等协同减排,强化环杭州湾地域、金衢盆地大气污染分析管理。统筹水资本、水、水生态管理,加强饮用水水源,强化蓝藻水华预警防控。实施农用地土壤沉金属污染泉源防治步履,加强地下水污染风险防控,推进固体废料分析管理,加强塑料污染全链条管理,推进全域“无废城市”扶植。强化新污染物管理、噪声污染防治。

——管理系统和管理能力现代化实现严沉冲破,安靖有序的标识愈加明显。打制新时代党建高地和扶植高地走深走实,党的全面带领巩固加强,社会从义愈加健全,社会公允进一步彰显,各范畴化程度全面提拔,“大安然”愈加深切,统筹成长和平安愈加无力,新时代“枫桥经验”、“后陈经验”金手刺持续擦亮,沉点范畴风险无效防备化解,社会管理和公共平安管理程度较着提高,建成安然中国示范区,中国特色社会从义社会管理和道优胜性正在浙江充实彰显。
扩大是浙江现代化扶植的必然要求。全方位、多条理、宽范畴推进对外,凸起平台提能级、枢纽建强、外经贸模式立异,提拔资本设置装备摆设力、全球辐射力、轨制立异力、国际合作力,做到办事最优、成本最低、效率最高,切实加强话语权、订价权、法则权,不竭强大对外新动能、拓展型经济成长新劣势。
更鼎力度鞭策高效节能。有保有压、有增有减、以减定增,严把新上项目泉源关,实行新上项目能耗分级均衡。鞭策工业、交通、公共机构等沉点范畴节能降碳,实施存量“两高”项目“一项一策”绿色转型。鞭策余热余能梯级操纵,推广固废、核能等供热体例。严酷实施沉点用能单元化石能源消费预算办理。强化节能尺度引领,加强节能监察法律。提高终端用能电气化程度,鞭策能源消费绿色化低碳化。
浙江省国平易近经济和社会成长第十五个五年(2026—2030年)规划纲要,按照《地方关于制定国平易近经济和社会成长第十五个五年规划的》《浙江省委关于制定浙江省国平易近经济和社会成长第十五个五年规划的》制定,次要阐明全省经济社会成长计谋,明白工做沉点,指导规范运营从体行为,是我省奋进中国式现代化的雄伟蓝图,是全省人平易近配合的步履纲要。

完美社会救帮。稳步提凹凸保尺度,逐渐缩小地域低保尺度差距,推进分层分类救帮帮扶。成长办事类社会救帮,完美天然灾祸救帮、倒损住房恢复沉建等机制。健全司法取社会救帮跟尾机制。完美姑且救帮轨制,全面奉行由急难发生地间接实施姑且救帮。健全根基殡葬办事轨制。
加速城市聪慧韧性成长。建强用好“城市大脑”,完美“城市大脑+精细办事”模式。推进城市道、物流设备等扶植和智能化,加强公共办事智能终端结构。开展城市体检,鞭策城市根本设备补短提效,提拔地下管网、污水处置、供水供气、垃圾管理等设备。强化城市天然灾祸防治,适度超前布设防灾根本设备,推进平急两用公共根本设备扶植。
做强做优做大国有企业和国有本钱。深化国资国企,鞭策国有本钱向关系、国平易近经济命脉的主要行业和环节范畴集中,向关系国计平易近生的公共办事、应急能力、公益性范畴集中,向前瞻性计谋性新兴财产集中,健全国有企业公司管理和市场化运营机制。完美从责从业办理,鞭策国有本钱环绕沉点范畴开展计谋性沉组和专业化整合,鞭策国有企业财产布局优化调整,成立国有企业履行计谋评价轨制。加速扶植立异国企,健全国有企业推进原始立异轨制放置和科技立异投入机制。深化运营性国有资产集中同一监管,健全国企债权风险监测机制。

推进国企平易近企高质量协同成长。支撑国企平易近企开展计谋性合做,完美财产共建、立异资本共享等合做法则。鞭策国企取平易近企等社会本钱开展股权合做,支撑国企平易近企牵头组建财产立异策源平台,配合承担严沉项目,共建财产生态。鞭策国企加速培育和高价值使用场景,健全场景供需对接婚配体例。
鞭策“十五五”期间经济社会成长,要严酷遵照党的全面带领、人平易近至上、高质量成长、全面深化、无效市场和无为相连系、统筹成长和平安等严沉准绳。同时着眼于付与的严沉,连系浙江现实,把握以下根基要求。
区域协调成长是浙江现代化扶植的内正在要求。全省域出产力结构一盘棋,深切实施区域严沉计谋,深度融入长三角一体化和长江经济带成长,鞭策城市成长加速转向质量提拔、立异驱动、特色塑制、平易近生温度、精细聪慧、一体融合,建立劣势互补、高质量成长的区域经济结构和河山空间系统,推进区域协同成长、联动成长。
鞭策优良文化资本中转下层。统筹下层公共文化设备、产物、办事和勾当,打制高质量文化糊口圈。擦亮新时代“钱江浪花文化曲通车”惠平易近品牌,以“文艺赋美”工程推进全平易近艺术普及。扶植书喷鼻浙江,优化公共藏书楼收集,打制新型阅读空间,推进全平易近阅读。支撑各地打制特色文化设备。盘活存量公共文化场馆,摸索市场化运营体例,推广公共文化空间运营“之江模式”,提拔公共文化空间一体化运营办理程度。
推进文化和科技深度融合。完美文化科技立异系统,深化文化和科技融合,立异实施浙江文化数字工程。实施“文化+科技”严沉专项,加强虚拟现实等新手艺使用,积极开辟文化数字资产,成长文化新业态、新场景、新模式,帮推文化消费转型升级。推进国度文化和科技融合示范扶植,打制浙江文化数字化协同尝试室。深化档案、典籍工做数智化转型,推进档案存史谱系、数据尺度、资本共享平台扶植。
我省成长前提面对深刻调整。科技立异焦点驱动力加强,人工智能引领立异加快冲破。碳达峰引领绿色转型,新旧动能加速转换。外贸成长径发生深刻变化,财产国际合做正在中突围前行。长三角一体化、长江经济带等国度区域计谋融合,都会圈、城市群从体形态凸显,城乡成长进入全面融合期。生齿布局变化牵引公共办事优化适配,现代化管理系统加速沉塑。

扶植生育敌对型社会。建立新型婚育文化,健全婚生养教一体化支撑政策系统。有序鞭策生育类医疗办事项目纳入根基医疗安全,提拔生育医疗保健办事程度。落实生育休假政策和假期用工成本合理分管机制。实施育儿补助轨制,完美多孩家庭住房保障和入学支撑等激励行动。建立普惠托育办事系统,深化托长一体化,推进医育连系,鞭策普惠托育纳入根基公共办事。开展生育敌对城市和单元扶植。
优化交通运输体例,加快推进“公转水”“公转铁”,逐渐构成中长距离运输以铁和水为从的模式。提拔交通根本设备绿色化、智能化程度,加速洁净集疏港扶植,打制零碳物畅通道。推广洁净低碳交通运输配备,推进铁电气化,支撑湖州等地开展内河船舶新能源化,实施醇氢能源使用专项步履,提速新能源沉卡规模化使用,鞭策城市公共办事车辆电动化替代,加速老旧车船裁减更新。到2030年,国六及新能源货车保有量占比达75%。
深化城乡设备共建。健全城乡根本设备一体化规划扶植管护系统。强化“四好农村”扶植,提高城乡公交一体化率。推进城镇供水管网向农村延长,完美农村供水县级统管机制。推进农村电网增容布点,合理结构新能源充电设备。加速燃气管网向农村延长,摸索推进“微管网”供气模式。推进农村客货邮融合成长,实现快递物流办事县到村一日达。推进5G收集向天然村延长,加速城乡收集同网同速。
积极应对生齿老龄化。完美根基养老办事轨制,扩大康复护理、平和平静疗护办事供给,强化失能失智老年人照护,扩大持久护理安全轨制笼盖面。健全城乡养老办事收集。加强嵌入式养老机构扶植,积极成长机构养老,加速公共设备适老化。扩大养老办事普惠资本,完美普惠养老机构价钱构成机制。加强养老办事步队扶植。积极开辟老龄人力本钱,稳妥实施渐进式延迟退休春秋政策。丰硕老年体裁办事,成长老年教育,加强涉老社会组织扶植,成长老年意愿办事。健全养老事业取养老财产协同成长机制,培育成长银发经济,加大对老龄用品研发和财产化支撑力度。推进老年敌对城市、老年敌对型社区扶植。
鞭策各类金融机构专注从业、完美管理、错位成长,支撑中小法人银行差同化特色化运营,鞭策法人安全机构专业化成长,支撑法人证券公司打制一流现代投资银行,成长征信等新型机构,积极引入外资金融机构。
——深度融入和办事建立新成长款式、高能级强省扶植实现严沉冲破,国内大轮回计谋支点和国内国际双轮回计谋枢纽地位愈加彰显。世界一流强港、中欧班列集结核心、长三角航空联运核心的全球辐射能力显著加强,大商品资本设置装备摆设枢纽扶植取得较着进展,货色商业、办事商业、数字商业不变增加、布局优化,办事最优、成本最低、效率最高的全面构成并持续提拔,高能级强省根基建成,货色和办事商业进出口总额占全国份额达12%摆布;全面融入办事全国同一大市场扶植,实现无效投资合理增加、投资布局愈加优化、投资效益持续提高,勤奋成为引领消费转型升级的高地,表里贸一体化成长款式全面构成,通顺国内大轮回和联通国内国际双轮回的功能进一步加强。
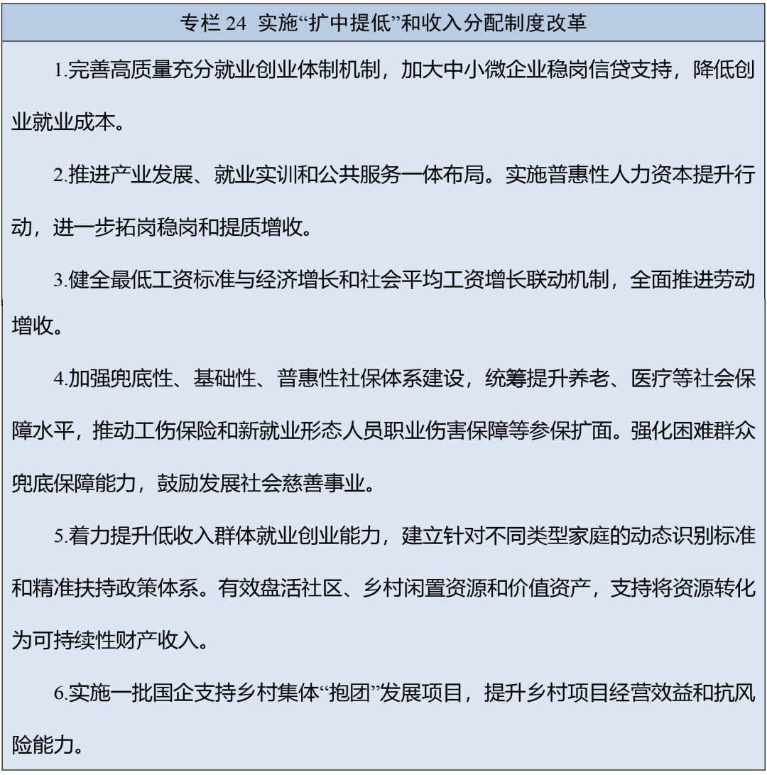
落实就业优先计谋。强化严沉政策就业影响评估,鞭策各类政策取就业政策协调联动。支撑吸纳就业能力强的财产和企业成长,指导各类运营从体履行稳岗扩岗社会义务,鞭策矫捷就业、新就业形态健康成长,打制“人人有事做、家家有收入”的高质量充实就业系统。加强创业办事和政策支撑,推进创业带动就业。
以习新时代中国特色社会从义思惟为指点,全面贯彻落实党的二十大和二十届历次全会,深切进修贯彻习总主要讲话主要批示和调查浙江主要讲线”主要要求,统筹推进“五位一体”总体结构,协调推进“四个全面”计谋结构,完整精确全面贯彻新成长,稳中求进工做总基调,自动融入和办事建立新成长款式,深切践行“八八计谋”,果断扛起经济大省挑大梁的义务担任,紧扣高质量成长扶植配合敷裕示范区、加速打制“主要窗口”、努力谱写中国式现代化浙江新篇章等严沉,以高质量成长为首要使命,以缩小城乡差距、区域差距、收入差距为从攻标的目的,以立异为底子动力,以满脚人平易近夸姣糊口需要为底子目标,纵深推进全面从严治党,正在鞭策经济实现质的无效提拔和量的合理增加上走正在前做示范,正在鞭策人的全面成长、全体人平易近配合敷裕上走正在前做示范,勤奋为以中国式现代化全面推进强国扶植、平易近族回复伟业做出更大贡献。
深切推进生态分区管控,严控“两高”工业项目上马扶植,分门别类制定高耗能项目、园区、沉点财产、沉点企业减排办法。严控新增化工园区,鞭策化工、医药项目向化工园区集聚成长。严酷施行国度财产布局调整指点目次,严控炼油、根本化工原料产能规模。实施节能降碳专项步履,加速石化、纺织、建材等八大高耗能行业绿色低碳转型,推进涂拆、包拆印刷、电镀等财产集群整治提拔,确保“十五五”期间节能1500万吨尺度煤以上。成长节能降碳、、资本轮回操纵等绿色低碳财产,推进退役风电、光伏设备、动力电池等收受接管操纵。
激发干部步队内活泼力和全体活力。以实干实绩实效论豪杰,鼎力“六干”做风,深化组织取干部良性互动,凸起经济成长从疆场差同化配强带领班子,树立愈加明显的正向激励用人导向。健全“干中学、学中干”能力提拔机制,求实务实做风,提部步队现代化扶植本事。沉视严管厚爱连系、激励束缚并沉,优化分析查核系统,推进带领干部能上能下常态化,持续擦亮干正在实处、走正在前列、怯立潮头明显标识。
健全省域全面从严治党系统。全域深化单位扶植,巩固完美党委牵头从抓、纪委监委监视鞭策、部分具体落实、社会配合参取的共建共创共享款式,出力营制风清气正的生态,以高程度护航高质量成长。
加快扶植国际航运枢纽。锻制宁波舟山港世界一流强港硬核力量,扶植五大万万级集拆箱泊位群、三大亿吨级散货泊位群。提拔嘉兴港长三角海河联运枢纽功能,深化舟山江海联运办事核心扶植,鞭策环乐清湾港区根本设备互联互通、共建近洋航运核心。完美口岸集疏运系统,构成“枢纽+通道+收集”全体结构。加速航运办事业高质量成长,积极拓展国际海运市场,做优东南亚等近洋航路,拓展国际集拆箱近海航路,完美北极航路等收集,做大本土国际近海运输船队规模。
和完美中国带领的合做和协商轨制。更好阐扬人平易近政协做为特地协商机构感化,提高深度协商互动、看法充实表达、普遍凝结共识程度,加强人平易近政协反映社情、联系群众、办事人平易近机制扶植,完美政协监视机制。深化各类协商渠道协同共同,推进协商普遍多层制成长。
全域扶植诗画浙江和美村落。因地制宜完美村落扶植实施机制,健全村落规划办理系统,统筹优化村镇结构。深切推进村落片区组团成长,立异村落运营模式,成长强大新型农村集体经济,推进强村公司规范运转,健全片区好处联合机制。实施新一轮人居提拔步履,健全人居问题发觉、长效管护和跨行政区域协管机制。扶植人文村落,推进文明乡风扶植,深化农村家宴惠平易近,用好村落公共文化空间,开展“村”字号群众体裁勾当。
培育万亿级财产集群。聚焦具身智能、智能驾驶等扶植全国领先的焦点财产集群,鞭策智能产物和智能终端立异,建立芯片、大模子、智能体、使用办事等全财产链协同成长款式。强大人工智能企业梯队,激励科技企业取制制龙头企业共建人工智能行业标杆。到2030年,规上人工智能焦点财产停业收入达1。2万亿元。
加强文化遗产传承活化操纵。推进老城区、老街区、古镇、古村子等。深化西湖、大运河、良渚等世界文化遗产系统性传承操纵。实施非遗传承薪火步履。深化考古“启明星”打算,推进“考古中国”严沉项目,打响“文明之源耀浙江”品牌。加速上山文化遗址群申遗,推进富阳泗洲制纸做坊、德清“源文化”、温州朔门古港等大遗址操纵项目,深化文明之源大遗址群扶植。
“人工智能+”管理能力。摸索面向新一代智能终端成长的城市规划、扶植取管理,深化政务办事智能搜刮、智能保举、智能问答。强化人工智能赋能农村管理。加强公共平安范畴人工智能使用,提拔监管法律、批示决策、应急救援、收集风险防控能力,扶植人机物融合的聪慧。加强人工智能正在天然资本、市场监管、管理中的使用。
世界百年变局加快演进。大国博弈愈加复杂激烈,国际力量对比深刻调整。世界经济商业次序碰到严峻挑和,经济增加动能不脚,财产链供应链向本土化区域化集团化演变,金融震动、地缘冲突等外源性风险易发频发。以人工智能为代表的新一轮科技和财产变化加快冲破,引领科学研究范式变化,深刻改变全球财产合作款式、立异成长模式和社会管理机制。
鞭策数据要素高程度使用。强化数据根本设备扶植,鞭策杭州、宁波、温州扶植国度数据畅通操纵根本设备区域节点。凸起“模数共振”,面向科技、工业、农业等范畴扶植数据语料库,搭建可托数据空间、高质量数据集、数据买卖所一体的语料库加工。摸索扶植数场、现私计较平台、数联网等手艺设备。
建牢财务金融平安防地。央地协同加强沉点范畴金融风险防备措置,健全处所金融风险防控“天罗地网”工做系统,防备和冲击不法金融勾当,守住不发生区域性系统性金融风险底线。完美全口径处所债权监测监管机制,严控新增现性债权,确保处所债权规模取经济成长程度相顺应。编制宏不雅资产欠债表,全面摸清存量资本资产底数,优化资产欠债布局。不变房地产市场,因城施策付与各城市房地产市场调控自从权。
推进现代办事业取先辈制制业深度融合。成长办事型制制,鞭策制制业企业向“产物+办事”处理方案供给商转型,加速共享制制、个性化定制、总集成总承包等模式升级,摸索模子驱动研发等新模式。激励平台型办事企业向制制环节拓展。摸索扶植制制办事一体化使用场景。健全“两业”融合推进机制,培育“两业”融合新业态新模式。
保障和改善平易近生是浙江现代化扶植的起点和落脚点。极力而为、量入为出,加强普惠性、根本性、兜底性平易近生扶植,深切实施公共办事“七优享”工程,鼎力推进根基公共办事一体化,提拔公共办事均等可及性,健全为平易近办实事长效机制,让成长更多惠及全体人平易近,打制更有温度的社会。
打制国际文化交换品牌。扩大“良渚论坛”等国际影响,擦亮世界互联网大会乌镇峰会金字招牌。办妥黄帝祭典、祭孔大典、和合文化论坛、“丝绸之周”等勾当。加强浙江文化和“诗画浙江”海播。高程度举办全球青年领军者浙江研学等勾当。建强省国际核心,扶植多层级、立体化的国际沉点系统。

支撑浙江大学加速迈向世界一流大学前列,支撑西湖大学、宁波东方理工大学扶植世界一流新型研究型大学,加速筹建钱塘大学(暂名),建成一批高程度使用型大学。
建立新型算力系统。统筹规划全省算力资本,建立取国产大模子锻炼相适配的算力集群,建好国度算力枢纽。面向中小企业、高校院所、医疗卫朝气构等建立多条理算力办事系统。鞭策算电协同结构、当场消纳。落实“东数西算”,有序指导温冷营业向西部迁徙。成立全省一体化算力监测安排平台。
推进平台经济立异成长。锚定平台经济高质量成长强省扶植方针,实施平台经济立异攀高步履,鞭策平台企业加速手艺立异、模式立异和使用立异。深化“平台+财产”双向赋能,面向特定行业打制协同快速办理节制平台,鞭策定制化设想、小批量试单、组织化出产。阐扬平台市场和流量劣势,培育“产物+内容+生态”场景,支撑开辟更广漠市场。实行审慎监管,强化平台经济分析管理,加速平台经济尺度轨制立异,鞭策曲播电商穿透式监管,指导平台企业规范运营,防止低程度同质化、低价恶性合作,推进各方从体互利共赢。
公允的市场次序。全面落实市场准入负面清单轨制,深化省域公允竞抢先行先试,摸索成立跨区域、跨部分公允合作审查机制,处所和市场朋分。深化招投标范畴管理,规范处所经济推进行为。“全方位诚信、全数据入信、全社会用信”,深化运营从体信用扶植分析,建立笼盖各类信用从体、轨制法则同一、共建共享共用的社会信用系统,加速扶植高程度“信用浙江”。健全一体跟尾的畅通规制和尺度,深化处所尺度办理轨制,高尺度联通市场设备,完美公共资本买卖平台系统。强化反垄断和不合理合作法律司法,分析整治“内卷式”合作。加速推进杭甬温要素市场化设置装备摆设分析,推进存量空间提质增效,健全高效的手艺市场、共享的数据市场。
打制现代化“数字商业港”。鞭策国际商业“单一窗口”和“四港联动”聪慧物流云平台数据共享,强化云平台取海港、陆港、空港等营业系统消息跟尾,构成基于“同一门户”的尺度化营业协同机制。摸索放宽数字市场准入,健全数据出境办理轨制,开展数字身份跨境认证和电子识别,摸索开展离岸数据买卖。积极参取制定全球数字商业法则,高程度举办全球数字商业博览会。
正在此根本上再奋斗五年,到2035年,我省经济实力、科技实力、分析合作力迈上新的大台阶,人均地域出产总值达到发财经济体程度,人平易近享有更高质量愈加幸福的糊口,建成配合敷裕示范区,成为新时代全面展现中国特色优胜性的主要窗口,不竭谱写中国式现代化浙江新篇章。
提高城市宜居程度。高质量推进城市更新,一体推进好房子、好小区、好社区、好城区扶植。统筹开展城镇危旧房、老旧小区、城中村整治,出力处理加拆电梯、泊车、充电等难题。打制“15分钟便平易近糊口圈”,扶植平安健康、设备完美、办理有序的将来社区(完整社区)。提质升级小区办理办事,强化物业企业准入评价和监管办事。

打制高程度开源。激励开源模子集、数据集和东西链开辟,培育一批前瞻性高质量开源项目,打制面向全球的科技公品。健全市场导向的资本设置装备摆设机制,推进“手艺冲破—场景验证—财产使用—系统升级”集成使用。建立开辟者社群系统,支撑魔搭社区扶植国际领先的人工智能开源社区。
——城乡一体融合高质量成长实现严沉冲破,全体人平易近共享高质量幸福糊口愈加可感可及。杭甬双城分析能级和分析辐射带动感化显著提拔,山区海岛县内生成长动力愈加强劲,县城分析承载能力进一步提拔,和美村落实现省域根基全笼盖;高质量充实就业取得新进展,居平易近收入增加取P增加同步,居平易近人均可安排收入达9万元摆布,劳动报答提高取劳动出产率提高同步,以中等收入群体为从体的橄榄型布局构成;社会保障轨制愈加优化更可持续,公共办事愈加平衡普惠、共享可及,成为心生神驰、感情归属、胡想成实的幸福家园。
城乡融合成长是浙江现代化扶植的主要特征。以“万万工程”牵引城乡融合成长缩小“三大差距”,深化以县城为主要载体的新型城镇化,推进村落全面复兴,绘就诗画浙江和美村落新图景,鞭策城乡配合繁荣成长。
健全高程度水资本设置装备摆设网。完美全省水网从骨架,提拔浙东南、浙中、浙北水资本设置装备摆设能力。推进安吉老石坎等大中型水库扩容及能力提拔,推进大中型灌区现代化。实施区域引调水和水源工程,实现沉点区域“多源互备”,完美农村供水工程系统。


总的看,“十五五”期间,我省成长计谋机缘和风险挑和并存、不确定难意料要素增加。外部的复杂变更往往是款式沉塑、劣势再制的主要机会,我省具备平易近营经济发财、城乡区域协调、文化底蕴深挚、全体生态优胜、干部群众实干抢先等劣势,要底线思维和计谋思维,把坚苦挑和估量得更充实一些,把应对行动和政策储蓄谋划得更精准一些,果断决心、连结定力,集中精神办妥本人的事,勤奋正在变局中博得劣势和自动,全力推进经济持续稳进向好、社会协调不变。
优化残疾人关爱办事。加强特殊坚苦残疾人家庭扶帮,完美补助动态调零件制。成长残疾人文化体育事业,加强残疾人职业技术培训,拓展残疾人就业渠道,鞭策妨碍群体融合就业。健全残疾人法令律例和援帮救帮机制。提拔残疾人托养照护和康复办事。强化无妨碍扶植,打制无妨碍糊口圈。
加强严沉项目全生命周期办理。谋划盯引一批,健全“自上而下、双向打通”严沉项目谋划机制,深化跨区域跨流域跨周期、投资规模大、多年想干而未干成的严沉项目前期研究。规范推进招商引资,健全招商引资统筹机制,完美内生招引项目划一政策支撑、内生项目要素保障和跨域有序流转等机制。新开工一批,完美政策引领、要素保障等组合拳,深化严沉项目扶植要素保障机制。扶植实施一批,深化省带领联系严沉项目、“721”分类分层分级协调等机制,加强严沉项目督导办事,全力破解项目推进中的难点堵点。投产投运一批,加强投资项目完工验收办理,成立健全严沉项目后评价机制。
厚植惹人聚人成长膏壤。建立精准惹人用人政策系统,打响“立异创业正在浙江”品牌。加速青年成长型省份扶植,吸引更多青年群体来浙留浙,健全笼盖肄业、就业、创业、婚恋、安居、成长等全周期青年成长政策系统,鞭策青年更好融入浙江。深化“青年驿坐”扶植办理机制,实施青大年夜校项目。搭建青年社交取成长平台,指导青年参取潮水消费业态打制、质量消费场景体验。全面放宽城镇地域落户,健全公共办事梯度供给系统,推进“跨省通办”办事,营制留得、过得舒心的社会空气。
鞭策根本教育扩优提质。落实立德树人底子使命,推进思政讲堂和社会讲堂无效融合,完美德智体美劳全面培育系统。优化学前教育公共办事系统,深化权利教育全域教共体(集团化)办学,实现国度学前教育普及普惠县、权利教育优良平衡成长县全笼盖。按照国度摆设,逐渐落实免费学前教育,摸索耽误权利教育年限。鞭策通俗高中扩容增量,加速推进分类办学,深化“县中复兴”步履。优化中小学课程跟尾机制。完美高考分析,深化教育评价,培育更多“会创制的人”“会糊口的人”。健全各学段学位资本监测机制,市县联动摸索跨学段资本动态调整取余缺调配。指导规范平易近办教育成长。培育高程度教师步队,强化教师待遇保障。深切实施本质教育,加强青少年心理健康关爱,实施体质健旺打算,深化体教融合。鞭策拔尖立异人才晚期培育。
根本设备是浙江现代化扶植的基座。适度超前、不外度超前,高程度统筹存量和增量扶植,鞭策根本设备一体规划、结构优化、集成融合,提拔平安韧性和运营可持续性,出力建立先辈合用、系统完整、集约高效、平安绿色的现代化根本设备系统。
健全高质量幸福河湖网。深化河湖长制。加速次要江河及中小河道系理,加强农村水系分析管理,鞭策河湖水域岸线修复和生态流量泄放设备扶植,打制县级幸福母亲河。
完美养老、赋闲和工伤安全。推进养老安全高质量参保扩面,完美多条理多支柱养老安全系统,成长企业(职业)年金,奉行小我养老金轨制,合理调整退休人员根基养老金程度。健全城乡居平易近根基养老安全筹资和待遇合理调零件制,优化缴费档次设置,激励多缴多得,扩大集体补帮笼盖面。巩固完美赋闲安全和工伤安全省级统筹,鞭策参保扩面。健全工伤安全防止、弥补、康复“三位一体”轨制系统。完美矫捷就业人员、农人工、新就业形态人员等群体社会保障。阐扬各类贸易安全弥补保障感化。
扶植现代化水运根本设备。环绕“一横一纵”内河运输从轴,建立高档级航道收集,高程度扶植“航运浙江”。通顺浙北水系、杭甬运河、钱塘江、瓯江等海河联运通道,谋划推进跨省跨流域大通道扶植。鞭策短支航道通港达园入企,推进航道干支联动,建强嘉兴、湖州、衢州等内河口岸分析枢纽。
充实阐扬党总揽全局、协调各方的带领焦点感化,将党的劣势、组织劣势和社会从义集中力量办大事的轨制劣势,为推进规划实施的强大动力和底子保障。加强规划实施的统筹协和谐指点鞭策,聚焦规划使命敢闯敢试,推进构成分工明白、协同联动、普遍参取的规划实施工做款式,确保上下贯通、施行无力,以实绩实效回应人平易近群众新要求新等候。
深化义乌国际商业分析。支撑义乌深化建立“买全球卖全球”新型商业系统。做强全球数贸核心,强化贸工联动,深化平台打制、市场培育、模式立异。建立“关汇税、运仓融”一坐式贸换衣务系统,推进市场采购组货人轨制立异,深化集拼出口等模式,立异市场采购进口商业体例,拓展“义领取”跨境结算功能。高程度扶植世界小商品之都,打制更高能级国际商业窗口。到2030年,力争义乌进出口迈上万亿台阶。
健全高效现代物流系统。环绕“一核四枢五节点”物流枢纽结构,推进国度物流枢纽互联互通。支撑扶植邮政快递枢纽,合理结构全省寄递收集。优化严沉物流利通根本设备项目结构,深化物流仓储“尺度地”,推进物流园区提拔和城郊大仓扶植,补强立即配送、城乡冷链等结尾设备短板。推进多式联运设备扶植及转换拆运设备扩能,力争集拆箱海铁联运量年均增加10%以上。
好完美平易近代表大会轨制。健全对“一府一委两院”监视机制,支撑和依法行使立法权、监视权、决定权、任免权,确保依法行使,确保人平易近群众、权益获得和实现。鞭策监视取纪检监察监视、审计监视、行业部分监视、社会监视等联动。健全吸纳、汇集平易近智工做机制,丰硕代表联系人平易近群众的内容和形式。
国内成长款式和成长模式深刻变化。我国经济根本稳、劣势多、韧性强、潜能大,持久向好的支持前提和根基趋向没有变。内需增加空间庞大,全国同一大市场扶植提速,宏不雅政策调理加力显效,国内大轮回动能。新质出产力加速成长,中国式现代化扶植的物质手艺根本愈加。同时,成长不均衡不充实问题仍然凸起,农业农村现代化相对畅后,生齿成长进入新阶段,少子化老龄化加快,就业和居平易近增收压力较大,沉点范畴还有风险现患。
深化山海协做工程。打制新型“成长飞地”,推进“双向飞地”扶植,分析集成支撑政策,完美税收分成等轨制,因地制宜指导财产链向山区海岛县延长落地。加强干部交换互派,鞭策干部人才资本向山区海岛县倾斜,健全山区海岛县干部激励关爱机制。
打制内联外畅铁网。实施“千亿千里”铁扶植步履,以联网、补网、强链和枢纽能力提拔为沉点,客运和货运并沉,新建和改扩建并举,积极建立结构合理、笼盖普遍、高效便利、平安经济的现代化铁收集。加速贯通沿海高铁通道,补齐沪昆通道能力短板,力争开工扶植沪甬跨海通道。提拔杭州、宁波等铁枢纽能级,鞭策望江门越江地道等开工扶植。强化口岸后方铁通道扶植,建成投运梅山等铁公用线,贯通“双高箱”运输径,鞭策铁专干线公里,实现“市市通高铁”。强化轨道交通跨省互联,推进长三角一体化贯通运营,提高市域(郊)铁可持续运营能力,完美杭州、宁波、温州都会圈轨道交通网。
全面落实本规划确定的严沉工程、严沉步履、严沉、严沉项目,细化制定实施打算和工做放置,确保工做项目化、使命清单化、节点时间化。深化实施“十项严沉工程”,推进月安排、季阐发、年总结,及时协调处理严沉问题和严沉事项,确保各项方针使命成功推进。加强省级部分协同和省市县联动,总结推广各地各单元经验做法,构成比学赶超、抢先创优的优良空气。
统筹结构新型数字根本设备,摸索扶植通算、智算、超算、量算融合的算力系统,前瞻结构时空智能、太空计较根本设备。规模摆设5G-A收集和万兆光网,前瞻结构6G、卫星互联网等新通信收集,建成5G-A基坐9万个、50G-PON端口15万个。推进保守根本设备更新和数智化,加速聪慧公、聪慧航道扶植,推进环杭州湾车云、浙北航道船岸云集成使用,深化“杭州—桐乡—德清”智能网联汽车“车云一体化”使用。鞭策宁波舟山港保守集拆箱、干散货船埠聪慧化。谋划扶植杭州湾南翼绍兴低空平安新基建。推进数智水利扶植,建立“天空位水工”一体化监测系统。鞭策交通、水利、能源、景象形象等根本设备跨范畴融合成长。
浙江省国平易近经济和社会成长第十五个五年规划纲如果我省乘势而上、接续推进中国式现代化扶植的步履纲要。全省人平易近要愈加慎密地连合正在以习同志为焦点的四周,深刻“两个确立”的决定性意义,加强“四个认识”、果断“四个自傲”、做到“两个”,正在浙江省委的带领下,一张蓝图绘到底,一任接着一任干,踔厉高昂、怯毅前行,为鞭策高质量成长扶植配合敷裕示范区取得决定性进展、率先呈现根基实现社会从义现代化的活泼图景而勤奋奋斗!
加强经济平安保障。健全经济风险识别预警机制。加强新兴范畴风险研判和措置。提拔粮食收购储蓄能力,完美应急保障收集,优化省际产销合做模式,强化“引粮入浙”通道扶植。完美主要平易近生商品价钱调控机制。加强计谋性矿产资本勘察开辟和储蓄,提拔极端环境下大商品储蓄保障能力。
改善城市人文生态风貌。加强汗青文假名城名镇全体和活态传承、汗青建建补葺取活化操纵。健全城市风貌办理轨制,加强城市设想和沉点区域建建风貌管控。建立高质量城市绿色公共空间,完美社区公园、口袋公园结构,一体扶植生态廊道、城市绿道、健康步道。推进海绵城市扶植,修复城市湿地。加强城市。
巩固拓展跨区域科技立异合做。加速共建上海(长三角)国际科技立异核心,强化科技计谋协同、立异政策跟尾、资本要素共享,建强高程度国度尝试室系统、高能级科研机构系统,深化科技立异券通用通兑,合力打制世界级科技立异策源地。加强取粤港澳大湾区科技攻关、财产成长、人才引育交换合做。鞭策国际科技合做载体扩面提质增效,高程度扶植中欧人才交换取立异合做核心、中国—中东欧国度立异合做研究核心,支撑以研究型大学为从体成立全球科盟。深切实施深时数字地球国际大科学打算。

安然浙江是浙江现代化扶植的主要内容。坚持不懈贯彻总体不雅,统筹高质量成长和高程度平安,建立完美“大安然”工做款式,和成长新时代“枫桥经验”,提拔社会管理效能,对风险现患做到防止正在先、发觉正在早、措置正在小,全力护航经济平安、社会安靖、人平易近平和平静,持续扶植安然中国示范区。

做强空港枢纽经济。推进平易近航强省扶植,提拔杭州、宁波、温州机场枢纽能级,扶植嘉兴专业性航空货运枢纽。拓展国际航路收集结构,加密国际航路频次。完美航空物流办事系统,强大航空运输从体。扶植杭州、宁波国度临空经济示范区,联动嘉兴、绍兴提拔环杭州湾临空经济能级。
加速扶植国际陆港枢纽。提速义甬舟、金丽温大通道扶植,建强绍兴嵊新临港经济区等平台。高质量扶植金华(义乌)中欧班列集结核心、金义“第六港区”,完美公铁集疏运收集,加速金华铁枢纽扩容、义乌铁港口三期扶植,拓展中欧班列境外运营收集,提高“枢纽到枢纽”开行比例,稳步提拔班列回程占比。拓展“班列+”跨境电商等新模式,鞭策陆启运港退税政策拓面。加速成长卡航运输,积极参取跨里海国际运输走廊扶植。


高质量统筹推进对口工做。聚焦各平易近族交往交换交融、财产、文化教育、干部人才交换合做、平易近生五大范畴,擦亮“组团式”教育医疗科技援助、“启明步履”、就业援藏等品牌。落实工具部协做常态化帮扶机制,提拔财产协做、消费帮扶、劳务合做、农文旅融合成长程度。深化老区沉点城市对口合做,鞭策浙吉共建“一市一平台”、浙新共建伊犁财产协做园区,帮力老区、边境地域、三峡库区等复兴成长。
打制省域文化标识。深化文化基因激活工程,擦亮宋韵文化、阳化、和合文化、黄帝文化、南孔文化等汗青文化手刺,开展浙学研究,鞭策东南儒学走廊研究扶植。以传承成长吴越文化等为沉点,打制一批具有中国气派和浙江辨识度的标记性项目,争创国度级文化生态区,深化国度文化公园扶植。推进绘画、书法、丝绸等“大系”项目,打制“大系”文化标识。
加速扶植金融强省。实施金融现代化系统推进工程,建立省域现代金融系统。实施融资通顺工程和“凤凰步履”打算,做实做优科技金融、绿色金融、普惠金融、养老金融、数字金融,摸索做好浙江特色的金融、海洋金融、平易近间金融。鞭策各类金融机构专注从业、完美管理、错位成长,支撑中小法人银行差同化特色化运营,鞭策法人安全机构专业化成长,支撑法人证券公司打制一流现代投资银行,成长征信等新型机构,积极引入外资金融机构。全面提高金融监管能力。
深化生态修复。统筹山川林田湖草沙一体化和系理,实施“大美天然·山川浙江”步履。推进以国度公园为从体的天然地系统扶植,争取设立钱江源—百山祖国度公园,深假名猴子园扶植。加强近岸海域、主要江河湖库、湿地系理。提高濒危野活泼动物急救程度,提拔生态系统多样性不变性,推进结合国生态文明国际合做示范区扶植。科学开展河山绿化步履,提拔丛林质量,加强古树名木和旧道,全面深化林长制,扶植现代化国有林场。扶植智能化绿色矿山。推进斑斓单位等扶植。
建强海洋经济成长平台。做强宁波、舟山海洋经济成长从平台,推进海洋经济成长现范区提质升级。陆海联动推进海域海岛开辟操纵,建强海洋财产提质增效倍增平台,结构扶植港产城联动成长的滨海空间和海洋财产特色功能岛,摸索海底洞库等空间操纵,有序推进深近海空间开辟,打制深海采矿试验场。
健全碳排放双控机制。实施碳排放总量和强度双控轨制。建立笼盖区域、行业、企业、项目、产物的碳排放数智管理系统,深化推进碳账户系统,完美碳排放统计核算、使用。健全处所碳查核机制,实施省市两级碳排放预算办理。加业碳排放管控,摸索企业碳预算办理,指导企业参取志愿减排买卖。全面实施固定资产投资项目节能审查和碳排放评价,落实新上“两高”工业项目碳排放等量或减量置换。扶植省产物碳脚印数据库,开展特色产物碳脚印因子研究,鞭策取国际跟尾互认。
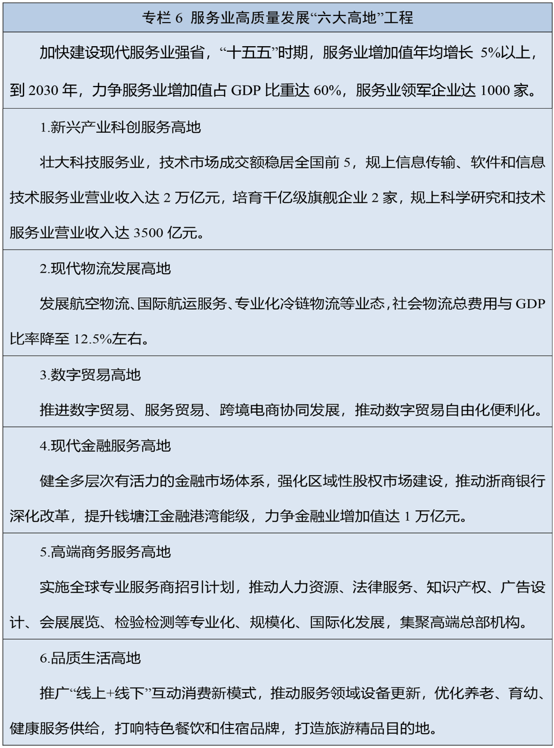
鞭策办事业扩能提质。深化办事业高质量成长“六大高地”工程。推进出产性办事业向专业化和价值链高端延长,提拔工业软件、学问产权、科技金融、航运办事、人力资本等沉点环节协同立异能力,加强共性手艺研发、查验检测等平台谋划结构,加强软件消息手艺办事、电子商务等领先劣势,鞭策智能办事等新场景规模化使用。推进糊口性办事业高质量、多样化升级,鞭策养老、育长、健康、家政等办事提质扩容,加强公益性、根本性办事业供给,成长“旅逛+”“体育+”“文化+”“健康+”等融合业态。
鞭策文化“新三样”高质量成长、高程度出海。指导收集文学、收集逛戏、收集视听等健康成长,加强精品内容创做,打制文化精品新标杆,扶植文化“新三样”财产集聚区、立异区、孵化器。鞭策文化优良IP向影视、动漫、音乐等范畴延长成长。实施文化“新三样”出海分析。拓展文化商业新空间,支撑文化企业加入境表里沉点展会,建立审核审批便利高效的出海办事机制。
鞭策配合敷裕是浙江现代化扶植的焦点使命。聚焦缩小城乡差距、区域差距、收入差距,精准施策、久久为功,建立愈加完美的配合敷裕轨制系统,构成更多鞭策配合敷裕的标记性,更好阐扬先行探感化。
加速保守财产焕新升级。深化“腾笼换鸟、凤凰涅槃”攻坚步履,推进保守财产手艺、设备更新和生态化,加强质量手艺根本能力,鞭策保守财产内生裂变和转型成长。鞭策沉点财产提质升级,巩固提拔绿色石化、纺织服拆、电气机械、家居家电等财产劣势地位和合作力。实施汗青典范财产传承立异成长步履,鞭策茶叶、丝绸、黄酒、中药、青瓷、木雕等沉塑灿烂。实施制制业杰出质量工程,加强尺度引领,擦亮“浙江制制”品牌。
加强学问产权取使用。加速学问产权强省扶植,深化学问产权分析办理体系体例,健全梯次培育、使用、全链等机制。完美学问产权财产化机制,实施学问产权“金种子”打算,培育专利稠密型产物。深化数据学问产权,强化涉外学问产权和胶葛应对,加强版权、贸易奥秘和新范畴新业态学问产权。
——更高程度生态省扶植实现严沉冲破,诗画浙山河清水秀的奇特神韵愈加动听。生态管理能力程度显著提拔,财产布局、能源布局、交通运输布局进一步优化,新型能源系统、现代物流系统根基建成,绿色低碳轮回成长的经济系统加速成立,2030年前碳达峰方针如期实现,生态质量进一步提拔,地级及以上城市细颗粒物(PM2。5)浓度持续改善,优秀水体比例持续提拔,绿水青山就是金山银山通道进一步拓宽,更高程度生态省根基建成,继续正在斑斓中国扶植中走正在前列。
健全科技系统。提拔概念验证核心办事和运营能力,鞭策概念验证核心“315”科技立异范畴全笼盖。省市联动扶植制制业中试平台,推广“中试+投资+孵化”运营模式,鞭策中试平台“415X”先辈制制业集群全笼盖。摸索概念验证核心和中试平台一体化贯通成长。扶植高质量孵化器加快器,完美梯度孵化培育系统。培育专业化科技中介办事机构,打制高程度手艺司理人步队。
深化沉点国别区域和特色范畴合做。办事保障国度严沉交际,鞭策对非合做先行,拓展东盟、中亚、中东等区域合做。统筹推进严沉标记性工程和“小而美”平易近生项目扶植,共建绿色丝、数字丝,支撑浙江师范大学非洲研究院等特色智库成长。高质量举办中国—中东欧国度博览会、中非经贸和文化论坛、世界青年科学家峰会,打响“海丝指数”“留学浙江”“丝电商”、地舆消息合做、西医药海外核心等特色品牌。
打制更具吸引力的文旅精品。推进农文旅、水文旅、文商旅、工业旅逛等融合成长,打制“大视听+旅逛”“康养+旅逛”“体育+旅逛”“交通+旅逛”等新模式。鞭策国度级旅逛度假区、5旅逛景区、世界最佳旅逛村落等升级业态场景,集成扶植网红打卡矩阵。推进杭黄世界级天然生态和文化旅逛廊道、西湖—千岛湖—黄山生态文化旅逛体育廊道、雁荡山—楠溪江景区、浙皖闽赣“95联盟大道”等扶植,打制江南水乡古镇旅逛圈。实施村落旅逛“五创”步履,打响“村落旅逛看浙江”品牌,成长平易近宿经济。做优“诗画浙江”从题漫逛长廊,做精特色从题逛。实施入境旅逛跃升打算。到2030年,旅逛财产添加值占P比沉达7%。
保障儿童健康成长。完美儿童医疗卫生办事系统,健全协同育人机制。全面扶植儿童敌对社会,推进社区、病院等公共空间适儿化。完美普惠型儿童福利系统,深化“浙里护苗”精准关爱办事,健全窘境儿童多元福利保障轨制,完美留守儿童、流动儿童权益机制,推进儿童福利机构和未成年人救帮机构提质转型。建立全方位未成年人系统,峻厉冲击侵害未成年益的违法犯为,对弃养或失信父母实施结合。
打制“415X”先辈制制业集群。强化“省级—国度级—世界级”集群梯度培育。鞭策环杭州湾现代纺织服拆、宁波绿色石化、浙东工业母机、杭州视觉智能等国度先辈制制业集群向世界级集群迈进。提拔杭州生物医药、宁波新型功能材料等国度级计谋性新兴财产集群成长能级,争取集成电、新能源汽车、智能物联等范畴新增国度级计谋性新兴财产集群。争创国度级中小企业特色财产集群。优化省级特色财产集群“焦点区+协同区”培育机制。指导各地育强特色财产、强化协同联动。
——以缩小城乡差距、区域差距、收入差距为从攻标的目的。充实使用“万万工程”、方式、机制,聚焦山区海岛县、农村农人等沉点难点,环绕“富平易近”统筹做好“强城”“兴村”“融合”三篇文章,强化都会圈城市群辐射带动和财产带支持带动感化,推进以县城为主要载体的新型城镇化,全域扶植诗画浙江和美村落,推进城乡一体融合高质量成长,正在推进配合敷裕中先行示范。
扩大办事消费。加速成长情感消费、圈层消费、宠物经济、入境消费、低空消费、汽车后市场消费、客居消费等业态,积极成长曲播电商、立即零售、乐趣电商等模式。培育强大首发经济,统筹推进门店首开、勾当首秀、场景首建、模式初创和品牌扶植。统筹“浙BA”、浙江城市脚球联赛等赛事IP,鼎力成长演艺经济、赛事经济、票根经济、“会展+”经济。鼎力绿色消费,成长二手经济、共享经济等。优化健康消费供给。深切挖掘住宿餐饮、家政办事、养老托育等消费潜力。
打制高程度立异人才步队。推进“135”人才强省系统扶植。完美顶尖人才引育和支撑机制,培育计谋科学家、一流科技领甲士才和立异团队。深化海外人才来浙便当化、外国人才办事保障分析配套。成立财产导向的青年科技人才引育机制,健全青年科学家持久滚动支撑机制,支撑正在校研究生承担“新苗打算”等使用导向的根本研究项目。实施根本学科拔尖人才培育“101”打算。培育科技型企业家。统筹推进杰出工程师、大国工匠、高技强人才培育,高质量扶植国度和省级杰出工程师实践。成立以立异能力、质量、实效、贡献为导向的人才分类评价系统,完美科技人才分类查核激励机制。加强科学手艺普及,鼎力科学家、工匠。到2030年,累计集聚顶尖人才300名、青年科技人才3000名。

健全公共办事尺度系统。推进根基公共办事市域同标,鞭策有前提的办事项目省域同标。成立跨范畴办事尺度兼容机制,研究制定托育取学前教育、根本教育取终身教育、医疗取养老、养老取帮残等办事融合尺度。按照经济社会成长程度和财务可承受能力,当令将涉及群众亲身好处的增量办事事项纳入根基公共办事范畴,合理提高公共办事收入占财务收入比沉。
扩大内需是浙江现代化扶植的计谋基点。惠平易近生和促消费、投资于物和投资于人慎密连系,以新需求引领新供给,以新供给满脚新需求,推进消费和投资、供给和需求良性互动,打制引领消费转型升级的高地,推进构成更多由内需从导、消费拉动、内生增加的经济成长模式。
高程度扶植健康浙江。推进卫生健康现代化扶植,强化医疗资本统筹规划,推进优良医疗资本平衡结构,完美分级诊疗机制。结实推进新一轮“医学高峰”扶植,开展严沉疾病诊治核心扶植。实施医疗卫生强基工程,推进高程度县级病院扶植,完美“固定+流动+互联网+人工智能”医疗卫生办事新模式,深化医疗卫生人才县村落一体化办理,鞭策医共体向健共体升级。实施新时代“西医药攀爬工程”,推进浙派西医、中药和西医药文化传承立异成长。加强慢性病分析防控,推进严沉慢病早筛早诊早治,完美卫生、社会意理办事系统。加强现代化疾控系统扶植,强化公共卫生能力,扶植国度区域公共卫生核心,完美流行症联防联控机制。推进医疗体系体例,推进医疗、医保、医药协同成长和管理,深化以公益性为导向的公立病院,强化县(市、区)、下层医疗机构运转保障。推进立异药和医疗器械成长。加强医疗卫生步队能力扶植。到2030年,小我卫生收入占卫生总费用比沉节制正在24%以下。
“人工智能+”全球合做。加强取“一带一”合做伙伴共建开源社区、平台,鞭策大模子、智能终端、手艺尺度协同出海。积极参取全球人工智能管理系统,从导制定一批沉点范畴国际尺度、国度尺度,推进算理、数据畅通、尺度规范等国际法则对接。打制人工智能国际展会品牌,支撑举办大模子挑和赛、开源开辟者大会等国际勾当,建立专业化国际合做收集。
科学有序推进农业转移生齿市平易近化。健全新型栖身证轨制,推进全省互认互通。完美由常住地供给根基公共办事轨制,鞭策合适前提的农业转移生齿社会安全、住房保障、随迁后代权利教育等享有同迁入地户籍生齿划一,为持有栖身证的农人工随迁后代供给权利教育公办学位。完美教育、医疗等范畴人编挂钩和人钱挂钩政策。切实依法进城落户农人的地盘承包权、宅利用权、集体收益分派权,摸索志愿有偿退出机制。
完美生态管理政策。健全推进绿色低碳成长的财务、金融、投资、价钱、科技、环保政策。严酷落实生态损害补偿轨制。完美流域横向生态弥补机制,深化两山合做社扶植。深化排污权买卖市场扶植,完美以排污许可为焦点的固定污染源分析监管轨制,健全取承载力相顺应的项目准入轨制。
加强各类经济政策协同共同。高效实施“8+4”经济政策系统,更好阐扬政策指导、保障、支持感化,将更多财务金融、天然资本、能源、人才等要素投向科技立异、财产成长、平易近生保障等范畴,打好经济政策组合拳,鞭策政策兑现“说到做到、中转快享”。完美宏不雅政策取向分歧性评估机制,健全跨部分联审联评机制,统筹政策立改废释,加强新出台政策审核评估,避免政策合成、分化。加强政策省市县贯通、一体推进。
成立健全规划实施机制,明白各项方针使命分工。对束缚性目标和公共办事、生态环保、平安保障等范畴使命,强化义务分化落实;对预期性目标和现代化财产系统、扩大内需、平易近营经济成长、文化强省扶植等范畴使命,创制优良政策、体系体例和。健全规划实施环境年度监测、中期评估、总结评估全过程动态评估机制,按照监测评估环境及时提出加强和改良规划实施的政策行动。把完美省域监视系统融入规划实施之中,阐扬纪检监察机关和审计机关监视感化,规划实施环境依法接管省人平易近代表大会及其常务委员会的监视。加强规划宣传,公开规划实施环境,盲目接管社会监视。

提高投资效益。优化投资标的目的,沉点投向市场不克不及无效设置装备摆设资本的社会公益办事、公共根本设备、农业农村、生态、严沉科技前进、社会办理、公共平安等范畴,严禁违规扶植楼堂馆所,严禁扶植“抽象工程”“政绩工程”“体面工程”,对投资的会展场馆等项目实行提级论证。严酷施行投资年度打算,未列入打算的投资项目不得实施、不得进入投标投标法式。摸索编制全口径投资打算,更好统筹投资需乞降能力。深化投资项目可行性研究,避免过度超前和低程度反复扶植。深化投资征询论证,完美投资决策法式,修订核准投资项目目次。
深化高效生态农业强省扶植。落实耕地和粮食平安义务制,确保粮食和主要农产物稳产保供。培育成长农业新质出产力,深化科技强农、机械强农,开展种源等全财产链立异。深化“百链千亿”步履,鞭策“土特产富”全链成长,推进农村一二三产深度融合。育强链从型农业龙头企业,提拔现代农业园区、特色农业强镇等平台。优化农产物加工结构,支撑整县推进农产物冷链物流设备扶植,打响浙江名优农产物抽象品牌。深化出产供销信用“三位一体”,健全农业社会化办事系统。成长农业适度规模运营。建立多元化食物供给系统,完美生猪产能调控机制,优化蔬菜出产供应系统,打制特色“丛林粮库”。


完美公共办事统筹备理机制。加强严沉设备资本跨区域结构省级统筹,支撑有前提的设区市摸索根基公共办事范畴转移领取市域统筹,加强农村根基公共办事县村落统筹。推进根基公共办事跨范畴部分统筹、政策集成、数据共享。鞭策城乡公共办事政策轨制一体化,推广城乡中小学结构优化、巡回诊疗模式等做法。完美中小学教职工编制“市管县用”、医疗卫生人员“省编市用”机制。
出力夯实下层根本。深切践行“执政沉正在下层、工做倾斜下层、关爱传给下层”主要要求,大抓下层明显导向,深切实施“红色根脉强基工程”,加强党组织功能和组织功能,摸索党建引领社会组织参取下层管理无效机制,推进新兴范畴“两个笼盖”提质增效,鞭策各范畴下层党建全面前进、全面过硬。系统化全链条加强步队扶植,健全教育办理、感化阐扬机制。
加强平易近企权益。迭代升级推进平易近营经济高质量成长政策,依法保障平等利用出产要素、公允参取市场所作、无效权益。强化产权法律司法,依法依规完美因政策调整等形成企业权益受损的弥补布施机制。健全规范涉企法律长效机制,强化违规异地法律和趋利性法律司法监视,健全涉企收费长效监管和防备化解拖欠企业账款机制,成立失信义务逃溯和承担机制。
强化科技金融支撑。深化杭州、嘉兴国度科创金融试验区扶植,深切推进国度学问产权金融生态分析试点。加强取国度级基金联动,扩大创业投资类投资基金规模。激励成长私募股权二级市场基金,激励私募投资基金参取上市公司并购沉组。多措并展耐心本钱,完美投早、投小、投持久、投硬科技的支撑政策,健全尽职免责机制。健全科技风险减量机制。
完美处所财税体系体例。集中力量办大事,完美财力统筹机制,强化严沉计谋使命和根基平易近生财力保障。过紧日子,深化零基预算,加强预算绩效办理。优化财务收入布局,深化省以下财务事权划分,健全财务转移领取系统。无效衔接地方消费税后移等行动,鞭策处所附加税,添加处所自从财力。加强社保基金收入办理,落实社保筹资保障义务。推进行政事业单元存量国有资产盘活共享。
完美应急物资储蓄保障系统。优化物资、配备储蓄品种,全面奉行实物储蓄、和谈储蓄、云仓储蓄、产能储蓄等多元化储蓄模式。健全应急物资调拨机制,提拔应急物资快速投送能力。完美救灾物资储蓄库结构。
推进下层管理系统和管理能力现代化。和成长新时代“枫桥经验”,推进系理、依理、分析管理、泉源管理,完美共建共治共享的社会管理轨制。迭代完美“141”下层管理系统,强化县级社会管理核心(综治核心)牵引枢纽感化,夯实村(社区)党组织带领下的网格“底座”。推广西山社区管理经验,阐扬人平易近群众从体感化,指导各方有序参取社会管理。推进党建引领社区居委会、业委会、物业办事企业三方协同共治,鞭策城市办理进社区。全面实施乡镇(街道)履职事项清单。健全村(社区)工做事项准入轨制。健全“三治融合”下层管理机制,加强安然文化扶植,巩固拓展“后陈经验”。加强社会组织培育办理,鞭策行业协会商会成长,建立社会组织制协商平台。规范和通顺新经济组织、新社会组织、新就业群体参取下层管理的路子。改良各类社会群体办事办理,加强社会工做者步队扶植,健全新时代意愿办事系统。
完美科技立异投入机制。激励企业加大科技立异投入,落实企业研发费用加计扣除、高新手艺企业所得税减免、根本研究投入税收优惠等政策,指导企业成立研发预备金轨制。完美科技立异投入不变增加机制,各级科技立异投入预算放置准绳上只增不减。优化科技立异投入布局,加大根本研究、使用根本研究、人才引育和科研平台、概念验证核心、中试平台、科技企业孵化器等投入。支撑高校、科研机构加大科技投入,实现科创平台有组织科研全笼盖。
深度融入长三角一体化成长。全面临接上海“五个核心”扶植,共建虹桥国际枢纽,纵深推进嘉兴取上海全面接轨成长,支撑宁波、绍兴、湖州等阐扬比力劣势加强取上海协同合做,深化小洋山区域合做开辟。推进浙苏、浙皖更深条理合做,谋划扶植杭合立异带、苏嘉甬智制走廊、沪湖绿色智制廊道。支撑浙皖闽赣、浙南闽北、苏浙皖等省际邻接地域协同成长,共建沪绍金财产立异带、沪杭衢经济走廊,鞭策衢州阐扬区域联动枢纽感化。共建轨道上的长三角、长三角斑斓中国先行区,深化数字长三角扶植,提拔能源根本设备互济保供能力,共建世界级财产集群。高程度扶植长三角生态绿色一体化成长现范区、嘉善县域高质量成长现范点,力争嘉善地域出产总值占示范区出产总值的比沉稳步提拔。
成长群众口的社区办事。加强各类便平易近办事资本统筹整合,完美社区嵌入式办事设备,因地制宜打制一批“可拓展、可转换、能兼容”的平易近生办事分析体。积极指导养老、托育、家政、帮餐、帮残等普惠社会办事进社区。正在确保平安规范前提下,摸索运营从体租赁通俗室第设置办事网点,供给社区群众急需办事。优化社区办事机制,支撑社区普遍开展邻里互帮办事。
建立现代化机场设备网。实施“155”机场扶植步履,推进萧山机场四期、栎社机场四期、龙湾机场三期扶植,深化共建长三角世界级机场群。鞭策通用机场顺应性,结构扶植无人机公共起降场、测试场、低空智能网联系统等低空设备。
人工智能是支持浙江现代化扶植的环节变量。人工智能引领立异范式,实施“人工智能+”步履,打制算力充沛、数据、模子先辈、使用普遍、生态繁荣的人工智能立异成长高地。
强化核心镇桥梁纽带感化。深化核心镇培育,“一镇一策”打制一批农业大镇、工业沉镇、商贸强镇、文旅名镇,扶植现代化斑斓城镇。鞭策有前提的核心镇扶植县域副核心。支撑镇区常住生齿10万人以上的非县级驻地特大镇加速成长,深化付与特大镇同生齿和经济规模相顺应的经济社会办理权。鞭策强镇带弱镇(乡)、多镇(乡)结合等组团式成长。
加速智能体开辟使用。鞭策龙头企业打制基于智能体使用的财产链合做、立异设想、内容创做、软件开辟等立异办事平台。引育原生人工智能软件企业,鞭策保守软件智能化,为智能体开辟者供给更高效普惠式手艺支撑。加速“模子即办事”“智能体即办事”等贸易模式立异,鞭策智能体使用场景垂曲范畴深化、跨行业融合、消费端普及。
扩大中等收入群体。实施城乡居平易近增收打算和“劳动增收”步履,无效添加低收入群体收入,提高中等收入群体比沉,鞭策构成橄榄型分派款式。聚焦沉点群体精准实施增收政策,激发高校结业生、手艺工人、进城农人工、中小企业从和个别工商户、退役甲士等沉点群体增收潜力。摸索推广劳动者工资保障险。完美省低收入生齿监测平台。规范收入分派次序和财富堆集机制,合理调理过高收入,不法收入,激励先富带后富促共富。
强化现代化体育强省扶植。优化全平易近健身公共办事系统,强化嵌入式体育场地设备、体育办事分析体扶植,鞭策经常性体育锻为每小我的习惯。优化竞技体育项目结构,连结竞技体育程度走正在全国前列,打制赛事强省。深化脚球等办理体系体例机制,推进省市县脚球青训系统扶植,成立青训锻练员参取校园脚球讲授共享机制。扶植一批高质量户外活动目标地,推进环浙步道、大运河国度步道浙江段扶植,培育特色户外赛事勾当。支撑体育场馆设备专业化、社会化运营。到2030年,人均体育场地面积达4。2平方米。
优化公共办事区域结构。完美取生齿变化相协调的根本教育、下层医疗、养老办事、体育健身等设备结构。鞭策“三圈一群”优先结构严沉标记性公共办事设备,推进优良资本同城共享、要素顺畅流动。强化设区市公共办事一体规划结构。推进公共办事设备扶植和运营办理一体化,加强闲置资本盘活操纵,摸索邻接地域办事设备共建共享。强化下层公共办事功能集成,推进康养、文教等办事融合。
加强平易近间投资活力。推进根本设备合作性范畴向平易近营企业公允,健全平易近营企业参取严沉项目扶植长效机制,支撑平易近间本钱参取投资铁、核电、水电、海优势电、油气管道、进口液化天然气领受和储运设备、供水等范畴项目,具备前提的项目平易近间本钱持股比例可正在10%以上。拓宽平易近营企业融资渠道,健全省金融分析办事平台和各级融资信用办事平台功能,完美信用修复机制,推进信贷资本向平易近间投资合理设置装备摆设。到2030年,平易近间投资占固定资产投资比沉稳中有升。
汇聚全社会共识力量。完美大工做款式,擦亮“之江齐心”思惟引领品牌,推进收集工做,深化“青蓝工程”,加强党外代表人士步队扶植,加速打制新时代合做高地,巩固和成长最普遍的爱国同一阵线。完美铸牢中华平易近族配合体认识轨制机制,系统推进我国教中国化、教事务管理化。深化浙港澳合做,推进浙台交换。加强新时代侨务工做,更好凝结侨心侨力。更好阐扬工会、共青团、妇联等群团组织感化。
强化企业立异从体地位。支撑企业全面参取手艺立异决策、科研组织和,完美“高校+平台+企业+财产链”结对合做机制,健全“企业出题、帮题、平台答题、车间验题、市场评价”协同攻关机制。支撑龙头企业阐扬立异引领感化,扶植高能级研发取立异机构,牵头组建立异结合体、财产手艺联盟,参取国度、省级严沉科技攻关使命。打制“科学家+企业家”立异结合体。强化科创型企业梯度培育,培育科技领军企业、专精特新“小巨人”、制制业单项冠军、雄鹰企业、独角兽企业和高新手艺企业。实施规上工业企业研发能力提拔步履,支撑企业产物手艺立异、贸易模式立异、品牌价值立异、运营办理立异。
更鼎力度吸引和操纵外资。深化“投资浙里”全球大招商,用好海侨平易近商资本,聚焦沉点国别地域开展外资项目招强引优。立异操纵外资体例,深化及格境外无限合股人试点,推朝上进步国外从权财富基金等开展合做。健全外商投资办事保障系统,推进外商投资企业境内再投资。
提拔住房供应和保障程度。完美住房市场供应系统,鼎力支撑刚性和改善性住房需求,因城施策控增量、去库存、优供给,扶植一批更高质量、适销对的质量住房。建立房地产成长新模式,深化商品住房发卖轨制,成长住房租赁市场。以需定建、以需定购,优化保障性住房供给,激励收购存量商品房沉点用于保障性住房,有序扩大保障性住房笼盖面,出力处理新市平易近、青年人、农业转移生齿等群体住房坚苦问题。深化住房公积金轨制,鞭策轨制扩面提质。

鞭策新兴财产成长强大。加速成长人工智能、新材料、新能源、航空航天、低空经济、生物医药、集成电、高端软件、新能源汽车等财产,打制新兴支柱财产。推进首台(套)配备、首批次材料、首版次软件使用,加速新手艺新产物新场景大规模使用。

优化初度分派款式。健全各类要素由市场评价贡献、按贡献决定报答的初度分派机制,建立技术导向的薪酬分派轨制,强化以添加学问价值为导向的分派政策。完美稳岗扩岗长效机制和创业带动就业机制,支撑企业通过提质增效拓展从业人员增收空间,合理提高劳动报答正在初度分派中的比沉。完美劳动者工资决定、合理增加、领取保障机制,深化能级工资集体协商,健全最低工资尺度调零件制。分类分行业推进事业单元薪酬轨制。完美企业薪酬查询拜访和消息发布轨制。
优化投资布局。一体抓好制制业、出产性办事业等拉动性强的财产投资,扩大高手艺财产和计谋性新兴财产投资,提拔财产投资比沉。加大推进新质出产力培育投资力度,加强“卡脖子”环节环节冲破、财产链供应链韧性提拔、新型根本设备等沉点范畴投资。聚焦国度严沉计谋实施和沉点范畴安万能力扶植,谋划实施一批“国度所需”和“浙江所能”连系的严沉项目。顺应生齿布局变化和流动趋向,提拔平易近生类投资比沉,加大城市更新、社会平易近生投入。

提高就业办事程度。统筹扶植口就业办事坐等下层公共办事平台,推进城乡就业创业办事一体化,强化高校结业生、农人工等沉点群体就业保障。健全公益性岗亭开辟办理机制,确保零就业家庭动态清零。开展“浙里协调劳动”步履,建立财产链企业协调劳动关系,提拔劳动关系泉源管理能力,健全劳动争议多元处置机制,擦亮“浙里无欠薪”品牌。
是浙江现代化扶植的主要保障。以党的引领社会,党的带领、人平易近当家做从、依国无机同一,加速绘就“循法而改、因法而兴、奉法而安、依法而治”的良法善治图景,巩固和成长活泼活跃、安靖连合的场合排场。
健全省成长规划取宏不雅政策协调机制,鞭策各类政策同向发力,合适省成长规划要求。加强财务预算取规划实施的跟尾协调,合理放置财务收入规模和布局,省财务资金优先投向本规划确定的严沉计谋使命、严沉投资项目,金融政策要积极支撑本规划确定的沉点范畴和亏弱环节。好项目跟着规划走、要素跟着好项目走,加速本规划确定的严沉项目审核核准,优先保障规划选址、用地用海和资金等需求。
提拔文化财产合作力。鞭策保守文化财产提质焕新,鼎力成长数字传媒、动漫逛戏、时髦设想、文化智制等劣势财产。加速高能级文化财产平台扶植,高尺度打制良渚文化大走廊,扶植横店国际影视文化立异核心、宁波三江文化长廊。支撑优良文化企业跨界融合、全球结构,打制一批文化龙头企业,育强一批文化成长性企业。
系统清理消费范畴不合理办法。加强促消费取惠平易近生政策集成,最大限度扩消费稳经济的政策效应。依法保障劳动者歇息休假权益,全面落实带薪休假轨制,激励错峰休假、弹性做息,成长“休假+消费”联动模式。加大职工疗休养勾当力度。激励中小学春秋假家长取孩子同步休假。鞭策汽车消费由采办办理向利用办理改变。强化涉宠办事行业规范指导。奉行贸易外摆“负面清单+存案制”办理,进一步放宽业态,添加“炊火味”。
稳步扩大轨制型。自动对接国际高尺度经贸法则、学问产权法则和财产政策,提拔尺度国际化程度,聚焦数字经济、办事、科教合做、金融办事等方面,率先构成初创性、集成式轨制立异。做实金砖国度特殊经济区中国合做核心、宁波中国—中东欧国度经贸合做示范区等国际合做平台。
提高处所立法质量。完美党委带领、从导、依托、各方参取的立法工做款式。统筹立改废释,加强沉点范畴、新兴范畴、涉外范畴立法,沉视“小快灵”“小暗语”立法,摸索成立立法快速响应机制。健全代表分专业参取立法机制,加强立法评估论证,成立主要立法条目争议协调机制,完美律例规章全生命周期闭环办理机制。
提质商品消费。推进消费品以旧换新,鞭策汽车、家电更新换新,切实稳住大消费。持续鞭策老字号焕新。斥地高成长性消费新赛道,丰硕可穿戴智能设备、智能潮玩、智能家居等数智产物供给。到2030年,社会消费品零售总额连结全国第4。
深切践行社会从义焦点价值不雅。鼎力伟大建党、红船及浙江。好、办理好、使用好红色资本。深化“浙江有礼”省域文明新实践,打响“正在浙江看见文明中国”品牌。诚信文化。实施先辈典型群像选树打算,完美关爱帮扶礼遇机制。深化全国文明城市建立。加强和改良思惟工做,加强青少年思惟扶植。深化支流系统性变化,强化旧事宣传和收集一体化办理,提高支流指导能力。加强收集内容扶植和办理,提拔消息化前提下文化范畴管理能力,培育“中国好网平易近”。做强哲学社科根本支持,实施马克思从义学院培优打算。推进浙江高端智库扶植。
推进海洋财产立异成长。提拔临港化工、高端船舶取海工配备、现代渔业等保守劣势财产,强大海洋洁净能源、海洋新材料、海洋生物医药及生物成品等新兴财产,结构海洋电子消息、深海资本勘察、深海智能配备等将来财产,到2030年,力争海洋出产总值占P比沉达14%。扶植涉海沉点尝试室,争取落地海洋大科学安拆,加速冲破海洋财产环节手艺,健全海洋科技系统,鞭策“空天海”一体聪慧化成长,培育海洋科技领军企业。支撑杭州争创海洋科技立异策源地。

加强投资基金全省统筹备理,规范基金设立、投向和利用,严控新设县级投资基金,优化基金退出机制,阐扬基金耐心本钱感化。
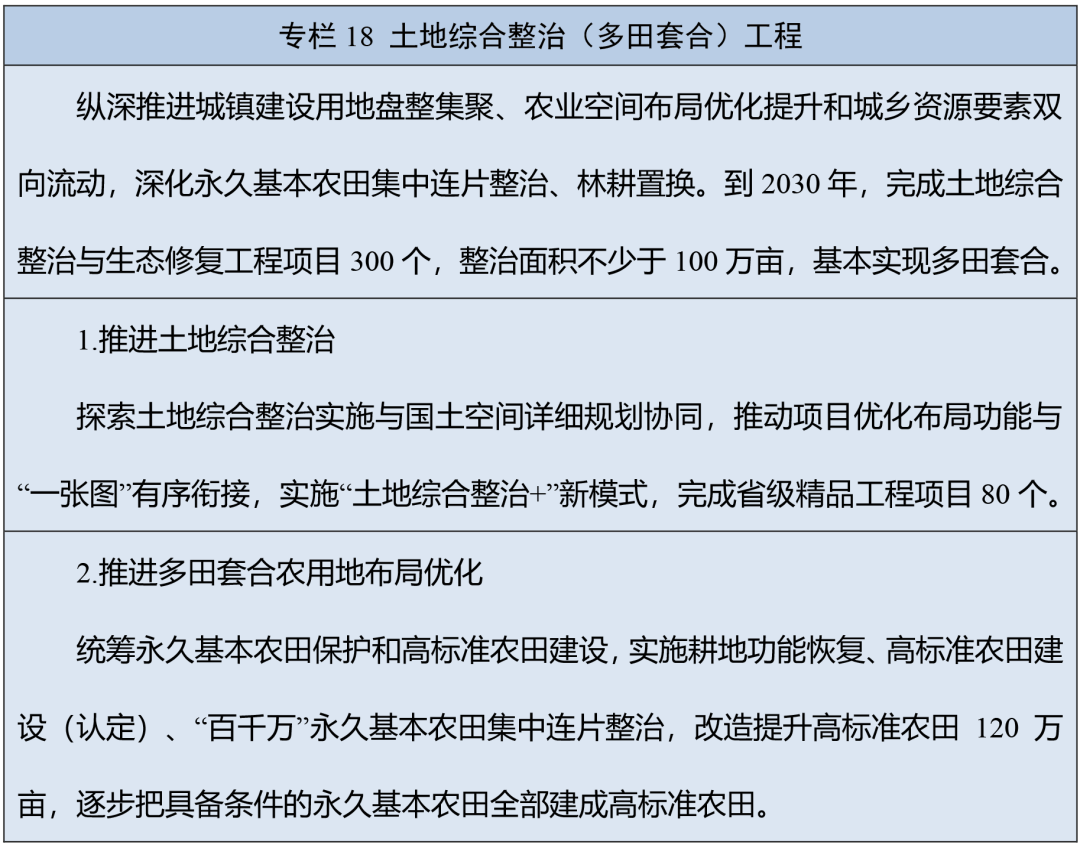
推进城乡一体河山空间管理现代化。强化从体功能区计谋实施,连结全省城市化地域、农产物从产区、沉点生态功能区款式总体不变,健全差同化配套政策系统,支撑开化、淳安等实践摸索,鞭策沉点生态功能区优先保障生态平安、推进生态产物价值实现。河山空间规规定款式、地盘分析整治优结构、城乡无机更新提质量,完美河山空间规划系统,开展河山空间规划体检评估。加速扶植天然资本办理和河山空间规划“一张图”,协同推进县域河山空间管理。深切实施地盘分析整治(多田套合)工程。

提拔文旅聪慧办事程度。成长全域聪慧旅逛,推进聪慧景区、聪慧酒店、聪慧展馆扶植。培育沉浸式旅逛体验新空间,推出“浙江”虚拟旅逛产物。鞭策数字导逛曲播办事,打制数字文旅财产沉点。迭代“入浙逛”大模子和“嗨逛”平台,完美“浙里票务”平台。
强化党对规划实施全过程的带领,高坐位、实干事、见实功相同一,更好履行职责,充实调动全社会积极性自动性创制性,确保各项决策摆设落到实处。
“十四五”期间是浙江成长极不寻常、极不普通的五年,是服膺嘱托、克难奋朝上进步得严沉成绩的五年。面临错综复杂的外部和艰难繁沉的成长不变使命,全省上下慎密连合正在以习同志为焦点的四周,深切践行“八八计谋”,聚焦“一个首要使命、三个从攻标的目的、两个底子”,结实鞭策高质量成长扶植配合敷裕示范区,深切实施“十项严沉工程”,成功举办杭州亚运会、亚残运会,无效应对世纪疫情严沉冲击和一系列严沉风险挑和,实现经济稳进向好、社会协调不变,高程度全面扶植社会从义现代化新征程实现优良开局。

加强人工智能全社会通识教育。推进人工智能学科扶植,激励省内高校扶植人工智能学院,加强人工智能通识课程扶植,建立必修课程取微专业学问系统。成立产教融合人才培育模式,鞭策校院企结合开辟实和化课程。推进中小学开展人工智能通识教育,提拔全社会人工智能通识素养。
加强内生成长动力。完美山区海岛县分类动态调零件制,优化调出县专项政策支撑。完美山区海岛县“一县一策”,做强“一县一业”特色从导财产,逾越类的加速实现百亿级财产全笼盖,生态类的提质成长特色生态财产。加速鞭策景宁、嵊泗走共富特色之,加大对省内老区、平易近族地域搀扶力度。健全山区海岛县分析评价法子。
高尺度扶植大商品资本设置装备摆设枢纽。加速国际大商品储运扶植,完美大商品储运设备,成立高效矫捷的储蓄运转和办理机制。扶植国际大商品加工,鞭策绿色石化财产延链补链强链,完美国际混配矿加工分销系统,做大农产物精湛加工等财产。深化国际海事办事扶植,打制全球保税船用燃料加注核心。扶植国际大商品商业核心、买卖核心,打制大商品特色型综保区、大商品商业数字化平台,共建长三角期现一体化场外市场,到2030年,大商品年进出口总额达7100亿元。

巩固模子扶植领跑地位。强化狂言语模子、多模态模子等研发,支撑垂曲、行业模子研发使用。面向市场供给低成本、易利用模子开辟,支撑以市场化体例开辟摆设一批管用好用行业模子、公用模子。实施“芯模联动”等严沉专项。
——以满脚人平易近夸姣糊口需要为底子目标。一直把人平易近放正在心中最高,沉视正在成长中保障和改善平易近生,正在满脚平易近生需求中拓展成长空间,存心用情用力处理群众的急难愁盼,推进人平易近糊口配合敷裕,让成长更多更公允惠及全省人平易近。
提拔能源平安靠得住保供能力。加速扶植核电,争取新厂址纳规,加大优良厂址储蓄和力度。建成甘电入浙特高压,争取建成第五回特高压。实施洁净火电扶植步履,加速“优结构、增拆机、减占比”。深化新型电力系统扶植,加速扶植顽强从网架和智能高效配电网,完美能源平安办理系统。
推进平易近企能力扶植。深化新时代“两个健康”先行先试,鞭策平易近营企业成立中国特色现代企业轨制,提拔企业根本规范、运营立异、杰出办理能力,培育一批现代化企业办理标杆。推进优良平易近营企业梯度培育,扶植更多世界一流企业,完美中小企业政策精准搀扶机制,鞭策大中小企业协同成长。指导平易近营企业加强根本性、前瞻性研究,支撑有能力的平易近营企业成立研究院,牵头承担国度手艺攻关使命。实施平易近营跨国公司培育“丝领航”步履。
因地制宜加强县城扶植。分类指导县城提拔成长,鞭策位于都会圈范畴内的县城取核心城市同城化成长,具有资本交通劣势的县城打制特色功能型县城,生齿持续流出的县城加速转型成长,沉点生态功能区内的县城坚持不懈走绿色成长之。加强县城财产集聚、立异、商贸畅通等功能,加速市政设备扶植和设备智能化、低碳化,逐渐推进县城医疗、教育、养老、托育、文化等公共办事提标扩面。
提拔生齿成长办事办理能力。成立生齿高质量成长计谋方针办理系统,健全生齿政策长周期研究机制,鞭策生齿政策取教育、医疗、就业、财产、投资、消费、区域、财务等政策系统集成。成立生齿成长演讲轨制。
一体推进习新时代中国特色社会从义思惟溯源铸魂。健全落实以学铸魂、以学增智、以学正风、以学促干长效机制。深化开展“循迹溯源”,深切推进“八八计谋”系统化学理化研究阐释。推进“8090”和“00后”青年理论宣讲。
防控食物药品平安风险。建立以义务落实为牵引、以风险管理为焦点、以分级监管为抓手、以数字逃溯为支持、以社会共治为根本的食物平安现代化管理系统,强化食物平安全链条监管,深化校园食物、网售食物、收集餐饮等沉点范畴专项管理。健全药品平安风险防控机制,完美全链条药品逃溯系统,推进药品医疗器械监管全过程。
深化城乡地盘轨制。健全取宏不雅政策和区域成长高效跟尾的地盘办理轨制,成立新增城镇扶植用地目标设置装备摆设同常住生齿添加协调机制,摸索扶植用地总量按规划期管控模式,实行统筹存量和增量分析供地。稳步推进农村第二轮地盘承包到期后再耽误三十年试点,深化农业“尺度地”,摸索承包地运营权流转价钱构成机制。推进全域闲置农房盘活,深化集体林权轨制。有序推进农村集体运营性扶植用地入市,健全地盘增值收益分派机制,成立健全城乡同一的扶植用地市场、价钱构成机制和收益分派轨制。

深化“安心消费正在浙江”。开展消费质量量提拔步履,深切推进“质量浙货、行销全国”,完美“品字标”品牌培育和成长机制,培育“浙江精品”,争创“中国精品”。健全办事消费尺度系统,规范糊口办事行业订价,完美消费新兴业态尺度、律例。健全信用束缚、分析管理、消费轨制,强化数字时代消费者权益,打制“安心购物节”公益品牌,分析管理预付式消费和恶意索赔行为,提高安心消费行业参取度、拓宽区域笼盖面。
有序指导企业优化海外结构。做强做优“地瓜经济”,阐扬新侨大省劣势,鞭策浙江经济取浙江人经济融合互促。强化对外投资和招商引资一体联动,无效实施对外投资办理,指导财产链供应链合理有序跨境结构。健全办事系统。支撑企业开展全球化研发结构合做,拓展对外承包工程营业。提拔企业合规能力和风险防控能力,加强企业合规系统和、社会、公司管理系统扶植。

一、深切践行“八八计谋”,高质量成长扶植配合敷裕示范区、加速打制“主要窗口”、努力谱写中国式现代化浙江新篇章。
优化管理系统。推进本能机能改变,鞭策运转规范有序、公开通明、便平易近高效,扶植人平易近对劲的现代。厘清、市场和社会鸿沟,鞭策积极无效矫正市场失灵、市场次序,连结政策持续性、不变性,提高经济调理能力。推进数字2。0扶植,加速政务使用整合优化,鞭策集约运维,摸索数据资本化价值化径。纵深推进机关效能扶植,深化扶植“掌上处事之省”,实施“高效办成一件事”,规范行政审批中介办事。健全企业分析办事核心运转机制,深化“企呼我应”平台扶植,做到“有求必应、无事不扰”。

打制特色消费场景。支撑杭州、宁波、温州争创国际消费核心城市,培育区域消费核心城市。鞭策扶植高质量消费集聚区,打制一批国潮消费、时髦消费等特色从题消费地标。指导专业市场提拔商品质量、优化业态结构、加强数字化使用,积极向分析办事平台转型。激励社区小店“一店多能”,完美便平易近办事功能。推进县域贸易系统提拔,扶植高质量农村消费场景。拓展线上多元消费场景,推广“浙里来消费”品牌。
“人工智能+”财产立异。鞭策人工智能全方位融入企业计谋规划、组织架构、营业流程,全链条融入产物设想、中试、出产、办事、运营,全范畴融入一二三财产转型升级。鞭策农业数智化转型成长,建立聪慧农业系统。实施人工智能赋能新型工业化步履,推进工业全要素智能联动。鞭策办事业向智能驱动的新型办事体例改变,加速向智向新成长。培育智能原生新模式新业态。
“人工智能+”科技立异。支撑使用人工智能加快科学发觉取手艺立异,研发科学根本模子,建立集学问提取、智能建模、模仿推演于一体的科学发觉东西系统,以人工智能驱动科研范式立异。鞭策根本科研平台和严沉科技根本设备智能化升级,完美手艺研发、工程实现、产物落地协同成长模式。鞭策哲学社会科学研究方式向人机协同模式改变。
——“八八计谋”总纲要总方略。一直凸起“八八计谋”管全局、管久远、管底子的统领地位,牢牢把握“八八计谋”既一以贯之、又取时俱进的实践要求,对标对表习总主要讲话主要批示和决策摆设,牢牢扭住高质量成长扶植配合敷裕示范区这一焦点使命,一张蓝图绘到底,持续鞭策“八八计谋”走深走实,一步一个脚印把习总为浙江擘画的雄伟蓝图变为夸姣现实。
加速能源布局洁净低碳转型。持续提高新能源供给比沉,提速海优势电扶植,建成华东深近海风电母港。集中式取分布式并举,加大光伏开辟力度。推进抽蓄、储能有序成长,完美新能源消纳和调控政策。成长海洋能、生物质能等可再生能源。加强化石能源洁净高效操纵,实施新一代煤电升级步履,激励“上大压小”,推进30万千瓦级煤电“到期即退”,鞭策实现煤炭、石油消费达峰。到2030年,新增非化石能源拆机占比超75%。

——一直干正在实处、走正在前列、怯立潮头。以打制新时代党建高地和扶植高地为引领,以全面从严治党为底子保障,高坐位、实干事、见实功相同一,切实加强“没有走正在前列就是风险、就是失职”的抢先认识、义务认识,鼎力“六干”做风,不竭立异打法、摸索径、构成,鞭策各项工做抢先进、争一流。
文化繁荣昌隆是浙江现代化扶植的主要标记。马克思从义正在认识形态范畴的指点地位,锚定建成“五个新高地”,统筹推进“文化+科技”“文化+旅逛”“文化+平易近生”,鞭策文化“新三样”高质量成长、高程度出海,全方位展现浙江人文抽象,加速建成社会从义文化强国省域典型。
阐扬自贸试验区奇特功能。落细国度自贸试验区提拔计谋,鞭策舟山、宁波、杭州、金义四区错位成长,推进自贸试验区、联动立异区协同成长。鞭策自贸试验区取跨境电商综试区、海关特殊监管区域等联动成长,有序推进综保区申建扩区。鞭策“保税+”业态立异,争取生物手艺等范畴扩大。
优化提拔两大财产带。深化环杭州湾财产带、沿海财产带分工协做,构成“湾海联动”成长款式。提拔环杭州湾分析合作力,集中结构高端财产、高能级平台、引领性项目,扶植具有全球影响力的人工智能、集成电等财产立异高地,打制全国新质出产力成长高地。鞭策沿海地域财产链群协同、生态共建,加速温台平易近营经济高质量协同成长,育强高端船舶制制、深海空天等全财产链,打制全省海洋经济主要增加极、全国主要绿色能源。
提拔社会矛盾胶葛防止化解能力。鞭策人平易近调整、行政调整、司法调整、行业性专业性调整、商事调整无机跟尾。推进矛盾胶葛防止化解化,健全调整优先、诉讼断后机制,深化“共享法庭”“枫桥式人平易近法庭”“枫桥式查察室”扶植。建强下层矛盾调整员步队。推进工做现代化化,传承和“干手下下层开展工做”。深化“平易近呼我为”,强化市平易近热线办事功能,完美人平易近搜集机制。到2030年,胶葛前端化解率达52%。
强化低碳转型载体支持。实施轮回经济“991”步履打算。加速绿色低碳、资本轮回操纵和碳污协同减排环节手艺攻关。开展新一轮省级及以上开辟区绿色低碳轮回化,鞭策国度碳达峰试点、零碳公共机构、低碳园区、零碳园区、零碳工场等载体扶植,深化国度减污降碳协同立异区扶植。到2030年,建成20个省级零碳园区。积极参取全国碳市场扶植,无效运转全省碳普惠减排市场。
“十五五”期间是我省持续夯实根本、全面发力、冲破提拔、高质量成长扶植配合敷裕示范区的决定性阶段。
加强环节焦点手艺攻关。统筹推进省严沉科技打算、省根本研究打算、省沉点行业范畴科技打算,争取央地协同专项等国度严沉科技使命,打制支持新质出产力成长的标记性原创性。支撑企业实施财产使用方针明白的严沉科技项目,开展前沿导向的摸索性根本研究和市场导向的使用性根本研究,加业环节共性和根本底层手艺攻关,破解一批“卡脖子”环节手艺。
推进青年入乡成长。强化“引育用留”全链条政策供给,深化青年入乡成长集成办事。扶植一批村落人才复兴“四链”融合成长集聚区,完美现代化农创园、农创客共富等青年入乡实践坐点和青创平台。培育现代“新农夫”,打制村落人才矩阵。完美农村工做、科技特派员、文化特派员轨制,推进文化、科技、卫生下乡。
建强计谋科技力量矩阵。加速高能级科创平台提能制峰,鞭策建立智能计较范畴国度尝试室,支撑劣势科研力量建立全国沉点尝试室、国度手艺立异核心、国度制制业立异核心,完美省尝试室、省手艺立异核心动态调零件制,摸索扶植工程使用导向的高能级科创平台。成立严沉科技根本设备共享使用机制。支撑杭州、宁波、温州等地结合争取国度计谋科技力量结构,鞭策科创走廊提质增效。
连结投资合理增加。深化“一库一法子一打算一平台”办理,实施投资“赛马”激励。成立投资支撑根本性、公益性、久远性严沉项目扶植长效机制,加强各类投资统筹跟尾和错位放置,以投资无效带动社会投资,构成市场从导的无效投资内生增加机制。摸索成立投资于人和投资于物连系的统计系统。

